WARNING:
JavaScript is turned OFF. None of the links on this concept map will
work until it is reactivated.
If you need help turning JavaScript On, click here.
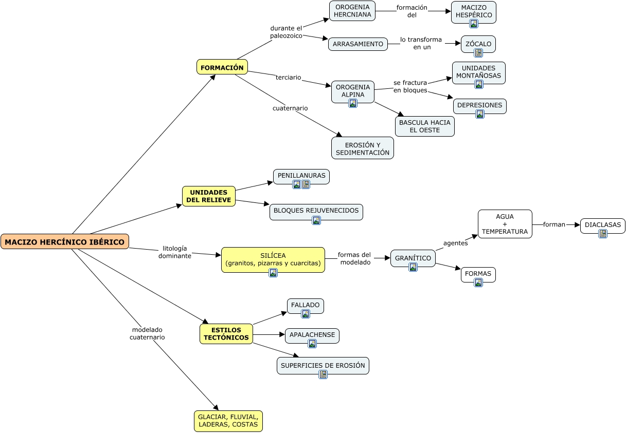
Este Cmap, tiene información relacionada con: Macizo hercínico ibérico, FORMACIÓN terciario OROGENIA ALPINA, OROGENIA ALPINA se fractura en bloques UNIDADES MONTAÑOSAS, ARRASAMIENTO lo transforma en un ZÓCALO, MACIZO HERCÍNICO IBÉRICO litología dominante SILÍCEA (granitos, pizarras y cuarcitas), AGUA + TEMPERATURA forman DIACLASAS, ESTILOS TECTÓNICOS FALLADO, UNIDADES DEL RELIEVE PENILLANURAS, MACIZO HERCÍNICO IBÉRICO ESTILOS TECTÓNICOS, MACIZO HERCÍNICO IBÉRICO UNIDADES DEL RELIEVE, GRANÍTICO FORMAS, OROGENIA HERCNIANA formación del MACIZO HESPÉRICO, ESTILOS TECTÓNICOS APALACHENSE, MACIZO HERCÍNICO IBÉRICO modelado cuaternario GLACIAR, FLUVIAL, LADERAS, COSTAS, FORMACIÓN durante el paleozoico OROGENIA HERCNIANA, SILÍCEA (granitos, pizarras y cuarcitas) formas del modelado GRANÍTICO, OROGENIA ALPINA BASCULA HACIA EL OESTE, ESTILOS TECTÓNICOS SUPERFICIES DE EROSIÓN, GRANÍTICO agentes AGUA + TEMPERATURA, UNIDADES DEL RELIEVE BLOQUES REJUVENECIDOS, FORMACIÓN cuaternario EROSIÓN Y SEDIMENTACIÓN