WARNING:
JavaScript is turned OFF. None of the links on this concept map will
work until it is reactivated.
If you need help turning JavaScript On, click here.
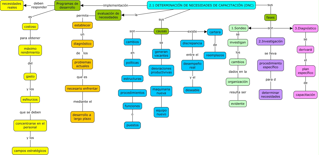
Este Cmap, tiene información relacionada con: 2.1 DETERMINACIÓN DE NECESIDADES DE CAPACITACIÓN, cambios en políticas, cambios en procedimientos, fases son 3.Diagnóstico, investigan los cambios, causas son cambios, cambios dados en la organización, Programas de desarrollo deben responder necesidades reales, causas existe discrepancia, 1.Sondeo se investigan, cambios en funciones, causas existe cartera, necesario enfrentar mediante el desarrollo a largo plazo, causas se equipo nuevo, funciones o puestos, organización resulta ser evidente, 3.Diagnóstico se derivará, causas se maquinaria nueva, establecer un diagnóstico, fases son 2.Investigación, cambios en estructuras