WARNING:
JavaScript is turned OFF. None of the links on this concept map will
work until it is reactivated.
If you need help turning JavaScript On, click here.
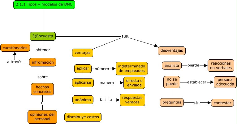
Este Cmap, tiene información relacionada con: Técnica de encuesta, 2.1.1 Tipos y modelos de DNC ???? 3)Encuesta, infromación a través cuestionarios, ventajas ???? disminuye costos, hechos concretos u opiniones del personal, anónima facilita respuestas veraces, ventajas ???? aplicar, ventajas ???? aplicarse, desventajas ???? analista, desventajas ???? preguntas, no se puede establecer persona adecuada, analista pierde reacciones no verbales, aplicarse manera directa o enviada, aplicar número indeterminado de empleados, 3)Encuesta sus ventajas, infromación sobre hechos concretos, ventajas ???? anónima, 3)Encuesta obtener infromación, 3)Encuesta sus desventajas, preguntas sin contestar, desventajas ???? no se puede