WARNING:
JavaScript is turned OFF. None of the links on this concept map will
work until it is reactivated.
If you need help turning JavaScript On, click here.
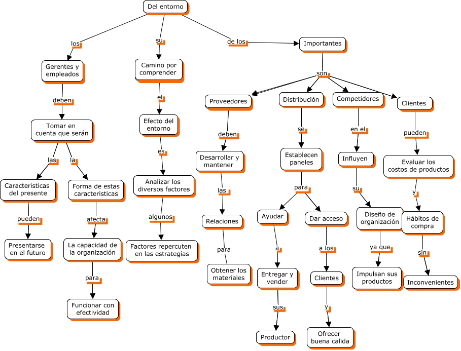
Este Cmap, tiene información relacionada con: FACTORES DEL ENTORNO, Dar acceso a los Clientes, Proveedores deben Desarrollar y mantener, Influyen su Diseño de organización, Relaciones para Obtener los materiales, Importantes son Clientes, Importantes son Distribución, Tomar en cuenta que serán las Caracteristicas del presente, Desarrollar y mantener las Relaciones, Forma de estas caracteristicas afecta La capacidad de la organización, Diseño de organización ya que Impulsan sus productos, Efecto del entorno es Analizar los diversos factores, Caracteristicas del presente pueden Presentarse en el futuro, Del entorno los Gerentes y empleados, Forma de estas caracteristicas afecta La capacidad de la organización, Entregar y vender sus Productor, Influyen su Diseño de organización, Proveedores deben Desarrollar y mantener, Gerentes y empleados deben Tomar en cuenta que serán, Clientes pueden Evaluar los costos de productos, Dar acceso a los Clientes