WARNING:
JavaScript is turned OFF. None of the links on this concept map will
work until it is reactivated.
If you need help turning JavaScript On, click here.
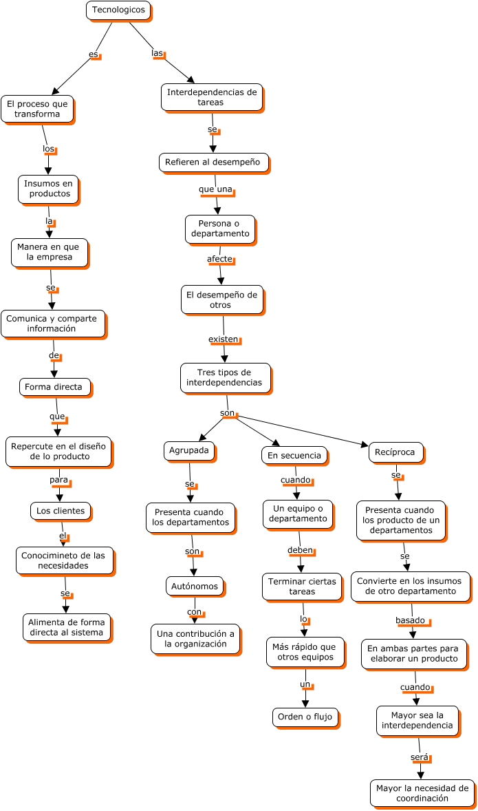
Este Cmap, tiene información relacionada con: FACTORES TECNOLOGICOS, Insumos en productos la Manera en que la empresa, Convierte en los insumos de otro departamento basado En ambas partes para elaborar un producto, Presenta cuando los producto de un departamentos se Convierte en los insumos de otro departamento, Tres tipos de interdependencias son Agrupada, Terminar ciertas tareas lo Más rápido que otros equipos, En ambas partes para elaborar un producto cuando Mayor sea la interdependencia, Persona o departamento afecte El desempeño de otros, Comunica y comparte información de Forma directa, Tres tipos de interdependencias son En secuencia, Recíproca se Presenta cuando los producto de un departamentos, Forma directa que Repercute en el diseño de lo producto, Los clientes el Conocimineto de las necesidades, Repercute en el diseño de lo producto para Los clientes, El desempeño de otros existen Tres tipos de interdependencias, Refieren al desempeño que una Persona o departamento, En secuencia cuando Un equipo o departamento, El proceso que transforma los Insumos en productos, Tres tipos de interdependencias son Recíproca, Conocimineto de las necesidades se Alimenta de forma directa al sistema, Interdependencias de tareas se Refieren al desempeño