WARNING:
JavaScript is turned OFF. None of the links on this concept map will
work until it is reactivated.
If you need help turning JavaScript On, click here.
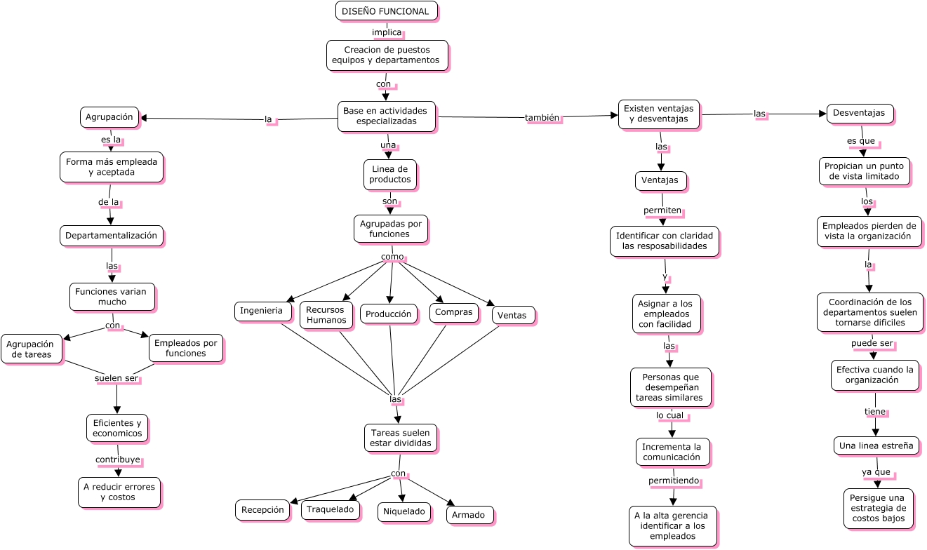
Este Cmap, tiene información relacionada con: DISEÑO FUNCIONAL, Linea de productos son Agrupadas por funciones, Base en actividades especializadas la Agrupación, Personas que desempeñan tareas similares lo cual Incrementa la comunicación, Identificar con claridad las resposabilidades y Asignar a los empleados con facilidad, Agrupadas por funciones como Recursos Humanos, Departamentalización las Funciones varian mucho, Funciones varian mucho con Agrupación de tareas, Producción las Tareas suelen estar divididas, Agrupación de tareas suelen ser Eficientes y economicos, Agrupadas por funciones como Compras, Forma más empleada y aceptada de la Departamentalización, Recursos Humanos las Tareas suelen estar divididas, Base en actividades especializadas también Existen ventajas y desventajas, Tareas suelen estar divididas con Recepción, DISEÑO FUNCIONAL implica Creacion de puestos equipos y departamentos, Asignar a los empleados con facilidad las Personas que desempeñan tareas similares, Agrupadas por funciones como Ingenieria, Efectiva cuando la organización tiene Una linea estreña, Incrementa la comunicación permitiendo A la alta gerencia identificar a los empleados, Ventajas permiten Identificar con claridad las resposabilidades