WARNING:
JavaScript is turned OFF. None of the links on this concept map will
work until it is reactivated.
If you need help turning JavaScript On, click here.
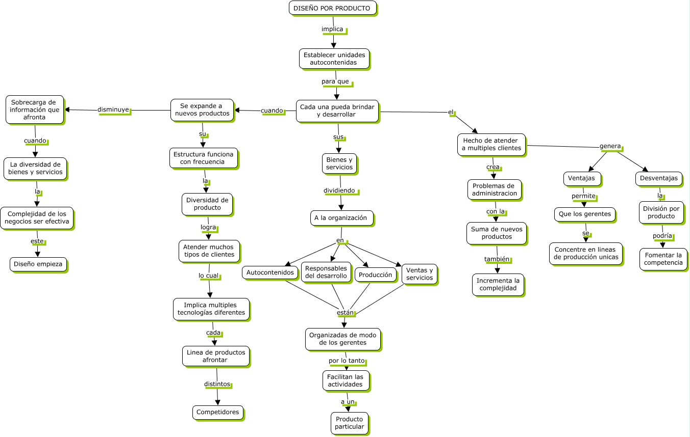
Este Cmap, tiene información relacionada con: DISEÑO POR PRODUCTO, Diversidad de producto logra Atender muchos tipos de clientes, La diversidad de bienes y servicios la Complejidad de los negocios ser efectiva, Sobrecarga de información que afronta cuando La diversidad de bienes y servicios, Cada una pueda brindar y desarrollar sus Bienes y servicios, Bienes y servicios dividiendo A la organización, Facilitan las actividades a un Producto particular, Problemas de administracion con la Suma de nuevos productos, Hecho de atender a multiples clientes genera Desventajas, A la organización en Responsables del desarrollo, Autocontenidos están Organizadas de modo de los gerentes, Producción están Organizadas de modo de los gerentes, A la organización en Autocontenidos, Desventajas la División por producto, Hecho de atender a multiples clientes genera Ventajas, Estructura funciona con frecuencia la Diversidad de producto, Complejidad de los negocios ser efectiva este Diseño empieza, Ventajas permite Que los gerentes, Hecho de atender a multiples clientes crea Problemas de administracion, Responsables del desarrollo están Organizadas de modo de los gerentes, Ventas y servicios están Organizadas de modo de los gerentes