WARNING:
JavaScript is turned OFF. None of the links on this concept map will
work until it is reactivated.
If you need help turning JavaScript On, click here.
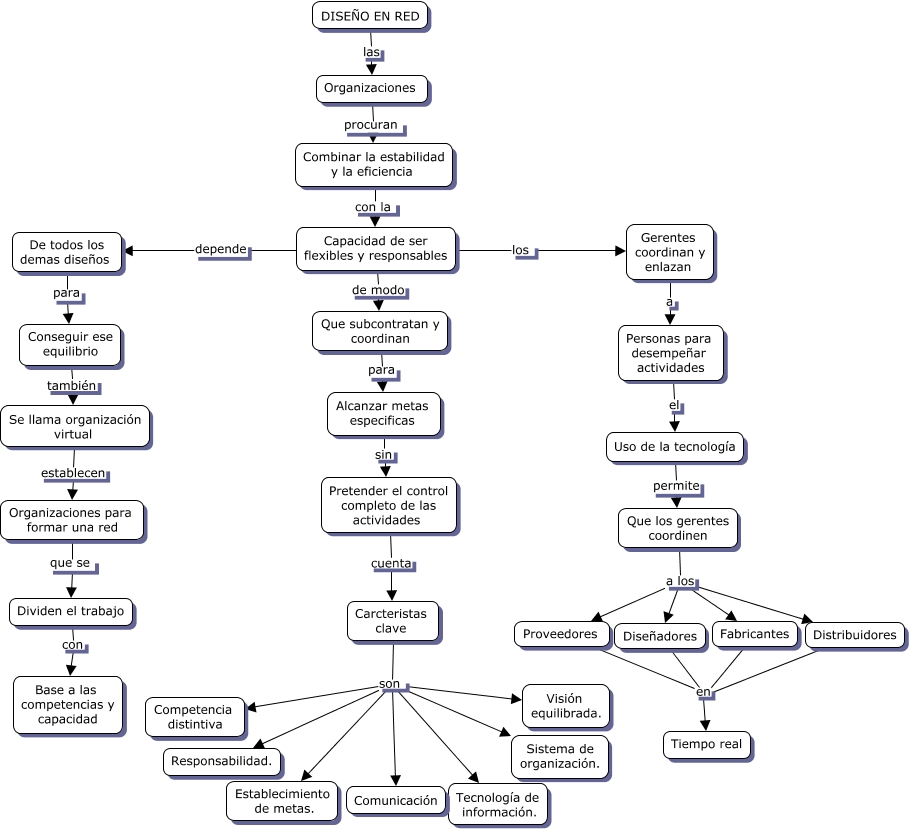
Este Cmap, tiene información relacionada con: DISEÑO EN RED, Que los gerentes coordinen a los Diseñadores, Distribuidores en Tiempo real, Combinar la estabilidad y la eficiencia con la Capacidad de ser flexibles y responsables, DISEÑO EN RED las Organizaciones, Carcteristas clave son Sistema de organización., Conseguir ese equilibrio también Se llama organización virtual, Que los gerentes coordinen a los Distribuidores, Carcteristas clave son Visión equilibrada., Que los gerentes coordinen a los Fabricantes, Personas para desempeñar actividades el Uso de la tecnología, Capacidad de ser flexibles y responsables depende De todos los demas diseños, Carcteristas clave son Tecnología de información., Uso de la tecnología permite Que los gerentes coordinen, Capacidad de ser flexibles y responsables de modo Que subcontratan y coordinan, Carcteristas clave son Responsabilidad., Diseñadores en Tiempo real, Gerentes coordinan y enlazan a Personas para desempeñar actividades, Que subcontratan y coordinan para Alcanzar metas especificas, Dividen el trabajo con Base a las competencias y capacidad, Proveedores en Tiempo real