WARNING:
JavaScript is turned OFF. None of the links on this concept map will
work until it is reactivated.
If you need help turning JavaScript On, click here.
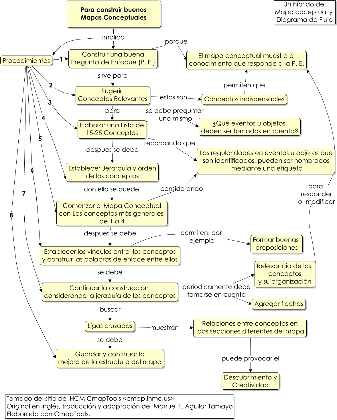
Este Cmap, tiene información relacionada con: MC Construccion de Mapas Conceptuales, Sugerir Conceptos Relevantes para Elaborar una Lista de 15-25 Conceptos, Establecer Jerarquía y orden de los conceptos con ello se puede Comenzar el Mapa Conceptual con Los conceptos más generales, de 1 a 4, Relevancia de los conceptos y su organización para responder o modificar El mapa conceptual muestra el conocimiento que responde a la P. E., Establecer los vínculos entre los conceptos y construir las palabras de enlace entre ellos permiten, por ejemplo Formar buenas proposiciones, Elaborar una Lista de 15-25 Conceptos despues se debe Establecer Jerarquía y orden de los conceptos, Procedimientos 5 Comenzar el Mapa Conceptual con Los conceptos más generales, de 1 a 4, Para construir buenos Mapas Conceptuales implica Procedimientos, Relevancia de los conceptos y su organización para responder o modificar El mapa conceptual muestra el conocimiento que responde a la P. E., Ligas cruzadas se debe Guardar y continuar la mejora de la estructura del mapa, Continuar la construcción considerando la jeraquía de los conceptos períodicamente debe tomarse en cuenta Relevancia de los conceptos y su organización, Relaciones entre conceptos en dos secciones diferentes del mapa puede provocar el Descubrimiento y Creatividad, Procedimientos 3 Elaborar una Lista de 15-25 Conceptos, Procedimientos 2 Sugerir Conceptos Relevantes, Establecer los vínculos entre los conceptos y construir las palabras de enlace entre ellos se debe Continuar la construcción considerando la jeraquía de los conceptos, Continuar la construcción considerando la jeraquía de los conceptos buscar Ligas cruzadas, Elaborar una Lista de 15-25 Conceptos recordando que Las regularidades en eventos u objetos que son identificados, pueden ser nombrados mediante una etiqueta, Sugerir Conceptos Relevantes estos son Conceptos indispensables, Construir una buena Pregunta de Enfoque (P. E.) sirve para Sugerir Conceptos Relevantes, Procedimientos 6 Establecer los vínculos entre los conceptos y construir las palabras de enlace entre ellos, Comenzar el Mapa Conceptual con Los conceptos más generales, de 1 a 4 considerando Las regularidades en eventos u objetos que son identificados, pueden ser nombrados mediante una etiqueta