WARNING:
JavaScript is turned OFF. None of the links on this concept map will
work until it is reactivated.
If you need help turning JavaScript On, click here.
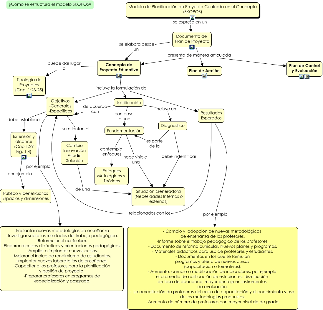
Este Cmap, tiene información relacionada con: El Modelo de Planificacion de Proyectos SKOPOS, Documento de Plan de Proyecto presenta de manera articulada Plan de Control y Evaluación, Resultados Esperados relacionados con los Objetivos -Generales -Específicos, Resultados Esperados por ejemplo - Cambio y adopción de nuevas metodológicas de enseñanza de los profesores. -Informe sobre el trabajo pedagógico de los profesores. - Documento de reforma curricular. Nuevos planes y programas. - Materiales didácticos para uso de profesores y estudiantes. - Documentos en los que se formulan programas y oferta de nuevos cursos (capacitación o formativos). - Aumento, cambio o modificación de indicadores, por ejemplo el promedio de calificación de estudiantes, disminución de tasa de abandono, mayor puntaje en instrumentos de evaluación. - La acreditación de profesores del curso de capacitación y el coocimiento y uso de las metodologías propuestas. - Aumento de número de profesores con mayor nivel de de grado. -, Fundamentación contempla enfoques Enfoques Metológicos y Teóricos, Fundamentación hace visible una Situación Generadora (Necesidades Internas o externas), Concepto de Proyecto Educativo incluye la formulación de Objetivos -Generales -Específicos, Justificación incluye un Diagnóstico, Concepto de Proyecto Educativo incluye la formulación de Justificación, Documento de Plan de Proyecto presenta de manera articulada Concepto de Proyecto Educativo, Documento de Plan de Proyecto presenta de manera articulada Plan de Acción, Diagnóstico es parte de la Fundamentación, Concepto de Proyecto Educativo incluye la formulación de Resultados Esperados, Justificación de acuerdo con Objetivos -Generales -Específicos, Concepto de Proyecto Educativo puede dar lugar a Tipología de Proyectos (Cap. 1:23-25), Justificación con base a una Fundamentación, Objetivos -Generales -Específicos por ejemplo -Implantar nuevas metodologías de enseñanza - Investigar sobre los resultados del trabajo pedagógico. -Reformular el currículum. -Elaborar recursos didácticos y orientaciones pedagógicas. - Ampliar o implantar nuevos cursos. -Mejorar el índice de rendimiento de estudiantes. -Implantar nuevos laboratorios de enseñanza. -Capacitar a los profesores para la planificación y gestión de proyecto. -Preparar profesores en programas de especialización y posgrado., Objetivos -Generales -Específicos debe establecer Extensión y alcance (Cap 1:29 Fig. 1.4), Cambio Innovación Estudio Solución de una Situación Generadora (Necesidades Internas o externas), Documento de Plan de Proyecto se elabora desde un Concepto de Proyecto Educativo, Objetivos -Generales -Específicos se orientan al Cambio Innovación Estudio Solución