WARNING:
JavaScript is turned OFF. None of the links on this concept map will
work until it is reactivated.
If you need help turning JavaScript On, click here.
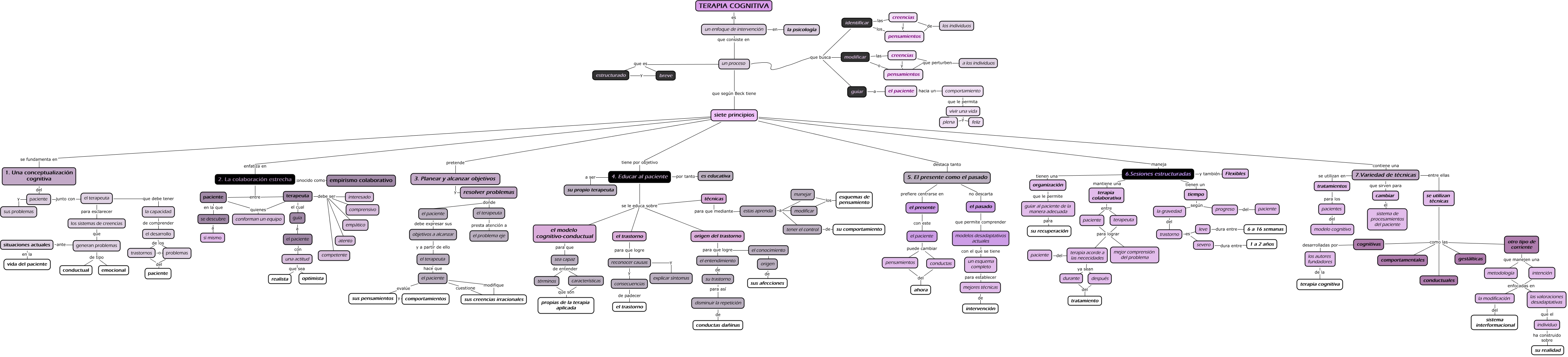
Este Cmap, tiene información relacionada con: PRINCIPIOS DE LA TERAPIA COGNITIVA, si, identificar los pensamientos, terapeuta debe ser interesado, se utilizan técnicas como las comportamentales, terapeuta debe ser atento, creencias y pensamientos, origen del trastorno para que logre el conocimiento, paciente para lograr terapia acorde a las nececidades, vivir una vida y feliz, después del tratamiento, resolver problemas donde el paciente, origen de sus afecciones, modificar las creencias, metodología enfocadas en las valoraciones desadaptativas, terapeuta debe ser empático, siete principios se fundamenta en 1. Una conceptualización cognitiva, trastornos o problemas, origen del trastorno para que logre el entendimiento, estas aprenda a tener el control, 5. El presente como el pasado no descarta el pasado, un esquema completo para establecer mejores técnicas