WARNING:
JavaScript is turned OFF. None of the links on this concept map will
work until it is reactivated.
If you need help turning JavaScript On, click here.
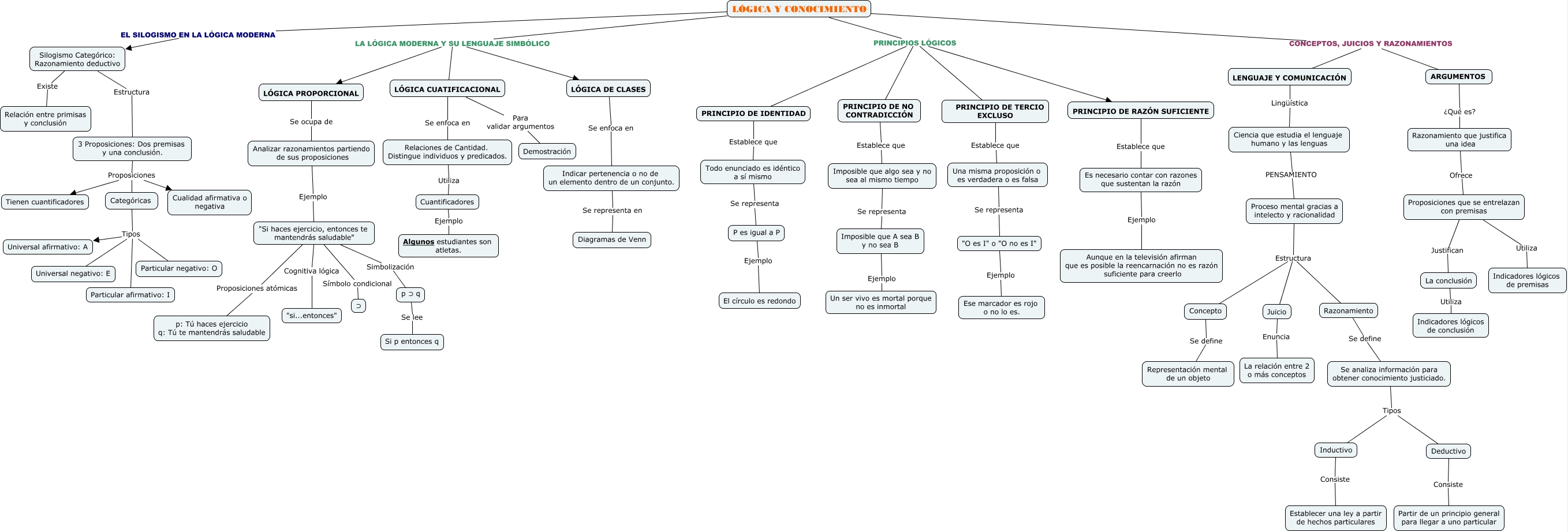
Este Cmap, tiene información relacionada con: CAMINOS ETAPA 2, Proposiciones que se entrelazan con premisas Utiliza Indicadores lógicos de premisas, PRINCIPIO DE TERCIO EXCLUSO Establece que Una misma proposición o es verdadera o es falsa, PRINCIPIO DE NO CONTRADICCIÓN Establece que Imposible que algo sea y no sea al mismo tiempo, p ⊃ q Se lee Si p entonces q, Una misma proposición o es verdadera o es falsa Se representa "O es I" o "O no es I", "Si haces ejercicio, entonces te mantendrás saludable" Símbolo condicional ⊃, Proceso mental gracias a intelecto y racionalidad Estructura Juicio, Razonamiento Se define Se analiza información para obtener conocimiento justiciado., Imposible que A sea B y no sea B Ejemplo Un ser vivo es mortal porque no es inmortal, LÓGICA DE CLASES Se enfoca en Indicar pertenencia o no de un elemento dentro de un conjunto., PRINCIPIO DE IDENTIDAD Establece que Todo enunciado es idéntico a sí mismo, LÓGICA Y CONOCIMIENTO CONCEPTOS, JUICIOS Y RAZONAMIENTOS LENGUAJE Y COMUNICACIÓN, Es necesario contar con razones que sustentan la razón Ejemplo Aunque en la televisión afirman que es posible la reencarnación no es razón suficiente para creerlo, LÓGICA Y CONOCIMIENTO LA LÓGICA MODERNA Y SU LENGUAJE SIMBÓLICO LÓGICA CUATIFICACIONAL, PRINCIPIO DE RAZÓN SUFICIENTE Establece que Es necesario contar con razones que sustentan la razón, LÓGICA Y CONOCIMIENTO LA LÓGICA MODERNA Y SU LENGUAJE SIMBÓLICO LÓGICA PROPORCIONAL, Indicar pertenencia o no de un elemento dentro de un conjunto. Se representa en Diagramas de Venn, Categóricas Tipos Particular negativo: O, Categóricas Tipos Universal negativo: E, Silogismo Categórico: Razonamiento deductivo Existe Relación entre primisas y conclusión