WARNING:
JavaScript is turned OFF. None of the links on this concept map will
work until it is reactivated.
If you need help turning JavaScript On, click here.
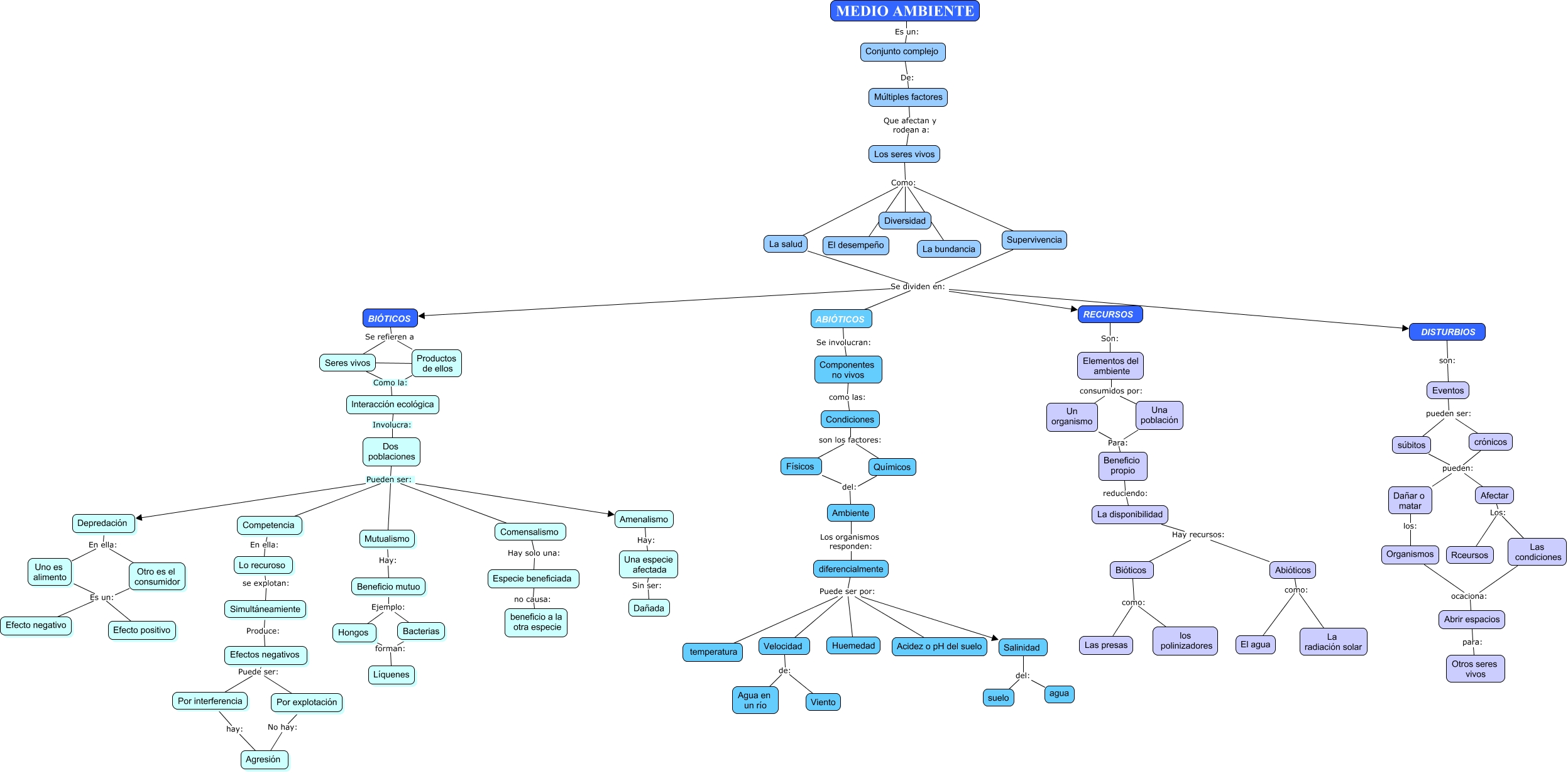
Este Cmap, tiene información relacionada con: 3.2 Factores bióticos y abióticos, crónicos pueden: Afectar, Abióticos como: La radiación solar, Competencia En ella: Lo recuroso, Físicos del: Ambiente, Lo recuroso se explotan: Simultáneamiente, Elementos del ambiente consumidos por: Un organismo, Dos poblaciones Pueden ser: Amenalismo, Múltiples factores Que afectan y rodean a: Los seres vivos, Otro es el consumidor Es un: Efecto negativo, Efectos negativos Puede ser: Por interferencia, Salinidad del: agua, Uno es alimento Es un: Efecto negativo, Químicos del: Ambiente, Una especie afectada Sin ser: Dañada, Interacción ecológica Involucra: Dos poblaciones, Bacterias forman: Líquenes, Los seres vivos Como: Supervivencia, Eventos pueden ser: súbitos, Afectar Los: Las condiciones, Dañar o matar los: Organismos