WARNING:
JavaScript is turned OFF. None of the links on this concept map will
work until it is reactivated.
If you need help turning JavaScript On, click here.
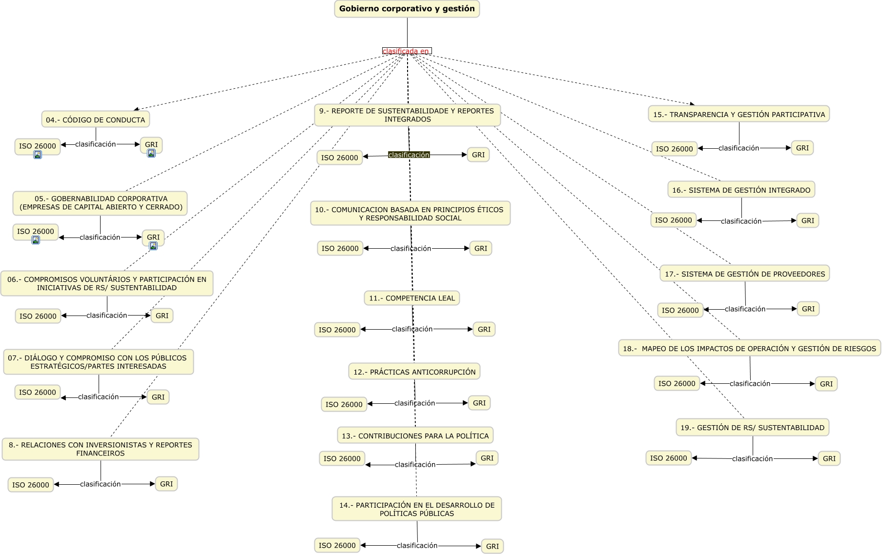
Este Cmap, tiene información relacionada con: Gobierno y gestión, 19.- GESTIÓN DE RS/ SUSTENTABILIDAD clasificación ISO 26000, 14.- PARTICIPACIÓN EN EL DESARROLLO DE POLÍTICAS PÚBLICAS clasificación GRI, 8.- RELACIONES CON INVERSIONISTAS Y REPORTES FINANCEIROS clasificación GRI, Gobierno corporativo y gestión clasificada en 15.- TRANSPARENCIA Y GESTIÓN PARTICIPATIVA, 06.- COMPROMISOS VOLUNTÁRIOS Y PARTICIPACIÓN EN INICIATIVAS DE RS/ SUSTENTABILIDAD clasificación ISO 26000, 05.- GOBERNABILIDAD CORPORATIVA (EMPRESAS DE CAPITAL ABIERTO Y CERRADO) clasificación ISO 26000, 10.- COMUNICACION BASADA EN PRINCIPIOS ÉTICOS Y RESPONSABILIDAD SOCIAL clasificación ISO 26000, 16.- SISTEMA DE GESTIÓN INTEGRADO clasificación ISO 26000, 13.- CONTRIBUCIONES PARA LA POLÍTICA clasificación ISO 26000, 17.- SISTEMA DE GESTIÓN DE PROVEEDORES clasificación GRI, Gobierno corporativo y gestión clasificada en 19.- GESTIÓN DE RS/ SUSTENTABILIDAD, 12.- PRÁCTICAS ANTICORRUPCIÓN clasificación ISO 26000, 10.- COMUNICACION BASADA EN PRINCIPIOS ÉTICOS Y RESPONSABILIDAD SOCIAL clasificación GRI, 19.- GESTIÓN DE RS/ SUSTENTABILIDAD clasificación GRI, Gobierno corporativo y gestión clasificada en 16.- SISTEMA DE GESTIÓN INTEGRADO, Gobierno corporativo y gestión clasificada en 14.- PARTICIPACIÓN EN EL DESARROLLO DE POLÍTICAS PÚBLICAS, 9.- REPORTE DE SUSTENTABILIDADE Y REPORTES INTEGRADOS clasificación ISO 26000, Gobierno corporativo y gestión clasificada en 17.- SISTEMA DE GESTIÓN DE PROVEEDORES, 15.- TRANSPARENCIA Y GESTIÓN PARTICIPATIVA clasificación ISO 26000, 9.- REPORTE DE SUSTENTABILIDADE Y REPORTES INTEGRADOS clasificación GRI