WARNING:
JavaScript is turned OFF. None of the links on this concept map will
work until it is reactivated.
If you need help turning JavaScript On, click here.
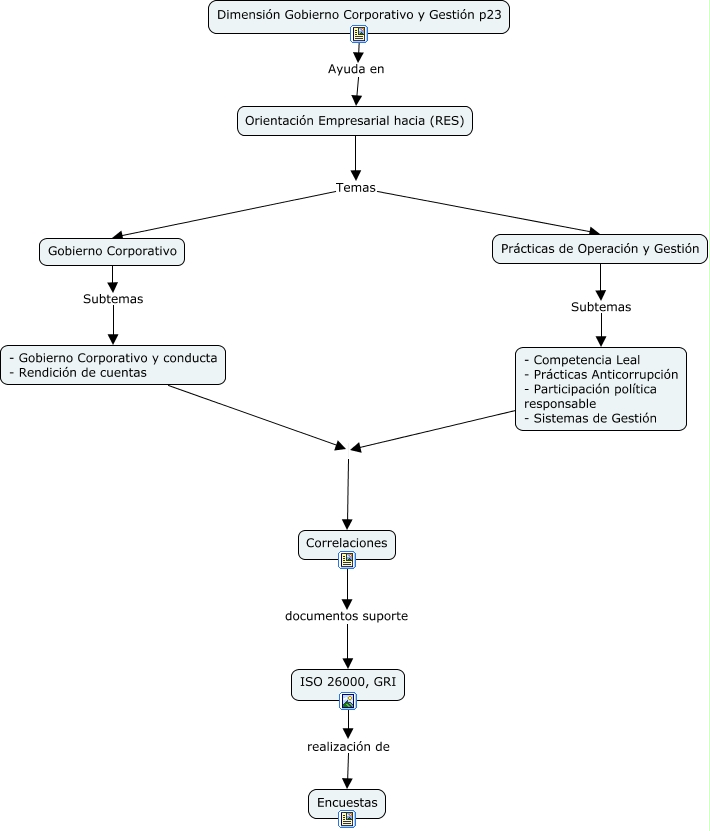
Este Cmap, tiene información relacionada con: Dim Gobierno Corporativo y Gestión, Dimensión Gobierno Corporativo y Gestión p23 Ayuda en Orientación Empresarial hacia (RES), Correlaciones documentos suporte ISO 26000, GRI, Prácticas de Operación y Gestión Subtemas - Competencia Leal - Prácticas Anticorrupción - Participación política responsable - Sistemas de Gestión, Orientación Empresarial hacia (RES) Temas Prácticas de Operación y Gestión, Orientación Empresarial hacia (RES) Temas Gobierno Corporativo, Gobierno Corporativo Subtemas - Gobierno Corporativo y conducta - Rendición de cuentas, - Gobierno Corporativo y conducta - Rendición de cuentas Correlaciones, ISO 26000, GRI realización de Encuestas, - Competencia Leal - Prácticas Anticorrupción - Participación política responsable - Sistemas de Gestión Correlaciones