WARNING:
JavaScript is turned OFF. None of the links on this concept map will
work until it is reactivated.
If you need help turning JavaScript On, click here.
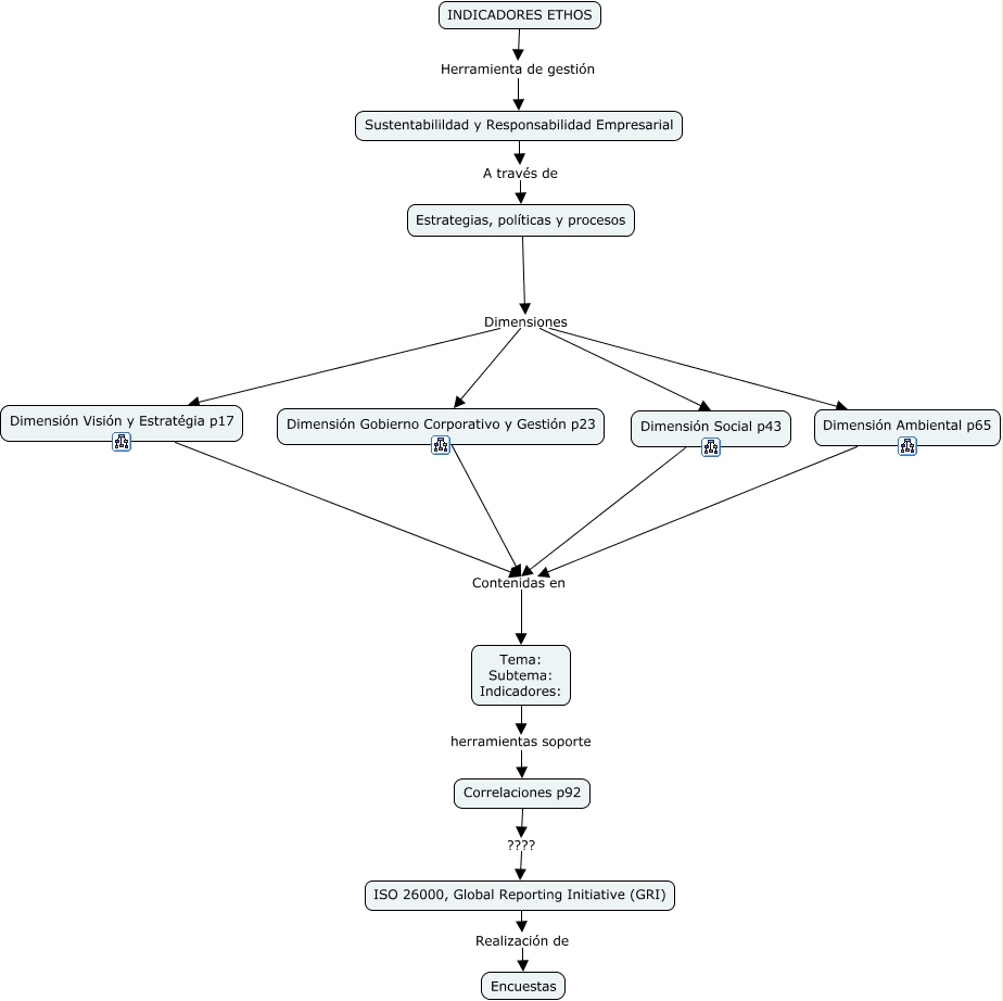
Este Cmap, tiene información relacionada con: ETHOS_Matriz, Dimensión Ambiental p65 Contenidas en Tema: Subtema: Indicadores:, INDICADORES ETHOS Herramienta de gestión Sustentabilildad y Responsabilidad Empresarial, Correlaciones p92 ???? ISO 26000, Global Reporting Initiative (GRI), Dimensión Visión y Estratégia p17 Contenidas en Tema: Subtema: Indicadores:, Estrategias, políticas y procesos Dimensiones Dimensión Ambiental p65, Estrategias, políticas y procesos Dimensiones Dimensión Social p43, Dimensión Social p43 Contenidas en Tema: Subtema: Indicadores:, Estrategias, políticas y procesos Dimensiones Dimensión Gobierno Corporativo y Gestión p23, Estrategias, políticas y procesos Dimensiones Dimensión Visión y Estratégia p17, Dimensión Gobierno Corporativo y Gestión p23 Contenidas en Tema: Subtema: Indicadores:, ISO 26000, Global Reporting Initiative (GRI) Realización de Encuestas, Tema: Subtema: Indicadores: herramientas soporte Correlaciones p92, Sustentabilildad y Responsabilidad Empresarial A través de Estrategias, políticas y procesos