WARNING:
JavaScript is turned OFF. None of the links on this concept map will
work until it is reactivated.
If you need help turning JavaScript On, click here.
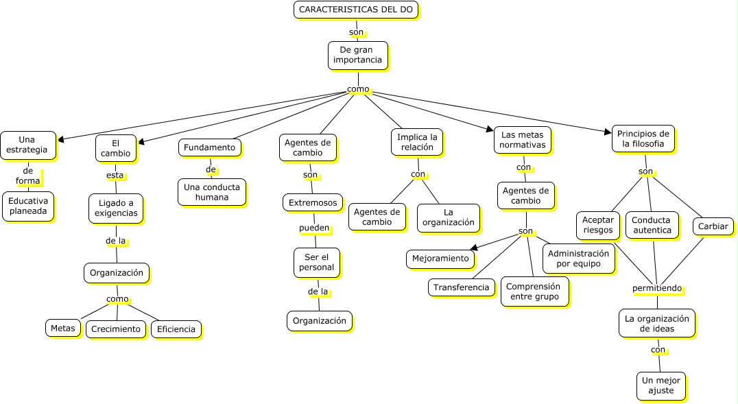
Este Cmap, tiene información relacionada con: CARACTERISTICAS DEL DO, Implica la relación con Agentes de cambio, De gran importancia como El cambio, Agentes de cambio son Comprensión entre grupo, Implica la relación con La organización, CARACTERISTICAS DEL DO son De gran importancia, De gran importancia como Las metas normativas, Principios de la filosofia son Aceptar riesgos, De gran importancia como Agentes de cambio, Agentes de cambio son Extremosos, De gran importancia como Una estrategia, Agentes de cambio son Administración por equipo, Extremosos pueden Ser el personal, Agentes de cambio son Mejoramiento, Organización como Crecimiento, Principios de la filosofia son Conducta autentica, El cambio esta Ligado a exigencias, De gran importancia como Principios de la filosofia, Agentes de cambio son Transferencia, La organización de ideas con Un mejor ajuste, Las metas normativas con Agentes de cambio