WARNING:
JavaScript is turned OFF. None of the links on this concept map will
work until it is reactivated.
If you need help turning JavaScript On, click here.
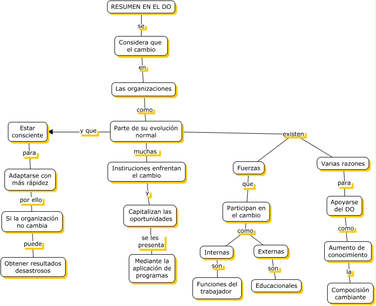
Este Cmap, tiene información relacionada con: RESUMEN EN EL DO, Las organizaciones como Parte de su evolución normal, Aumento de conocimiento la Compocisión cambiante, Fuerzas que Participan en el cambio, Considera que el cambio en Las organizaciones, RESUMEN EN EL DO se Considera que el cambio, Parte de su evolución normal muchas Instiruciones enfrentan el cambio, Participan en el cambio como Internas, Varias razones para Apoyarse del DO, Adaptarse con más rápidez por ello Si la organización no cambia, Estar consciente para Adaptarse con más rápidez, Externas son Educacionales, Participan en el cambio como Externas, Parte de su evolución normal existen Varias razones, Si la organización no cambia puede Obtener resultados desastrosos, Internas son Funciones del trabajador, Instiruciones enfrentan el cambio y Capitalizan las oportunidades, Capitalizan las oportunidades se les presenta Mediante la aplicación de programas, Parte de su evolución normal y que Estar consciente, Apoyarse del DO como Aumento de conocimiento, Parte de su evolución normal existen Fuerzas