WARNING:
JavaScript is turned OFF. None of the links on this concept map will
work until it is reactivated.
If you need help turning JavaScript On, click here.
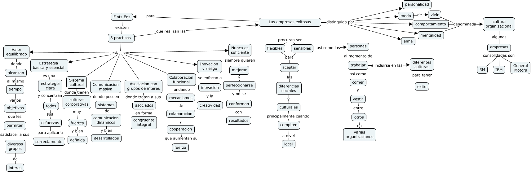
Este Cmap, tiene información relacionada con: EMPRESAS EXITOSAS, Comunicacion masiva donde poseen sistemas, culturas corporativas muy fuertes, 8 practicas estas son Valor equilibrado, modo de vivir, vestir entre otros, aceptar las diferencias sociales, personas al momento de trabajar, 8 practicas estas son Colaboracion funcional, 8 practicas estas son Inovacion y riesgo, diversos grupos de interes, Nunca es suficiente siempre quieren mejorar, Sistema cultural donde tienen culturas corporativas, trabajar e incluirse en las diferentes culturas, sistemas de comunicacion dinamicos, 8 practicas estas son Asociacion con grupos de interes, 8 practicas estas son Estrategia basica y esencial., trabajar asi como comer, Las empresas exitosas distinguida por modo, 8 practicas que realizan las Las empresas exitosas, mentalidad denominada cultura organizacional