WARNING:
JavaScript is turned OFF. None of the links on this concept map will
work until it is reactivated.
If you need help turning JavaScript On, click here.
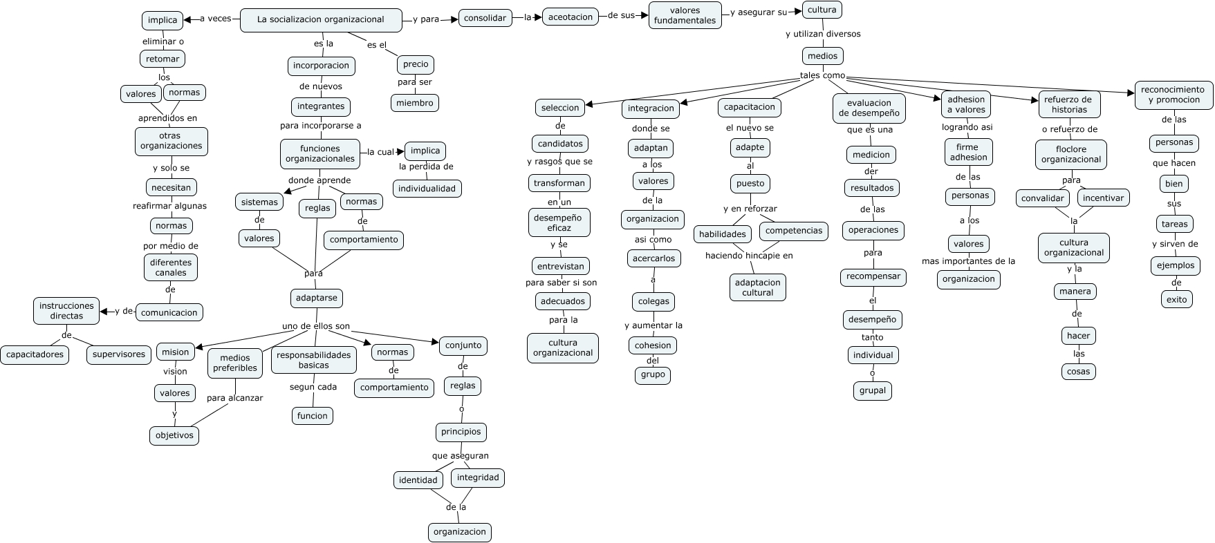
Este Cmap, tiene información relacionada con: SOCIALIZACION, comportamiento para adaptarse, adaptarse uno de ellos son responsabilidades basicas, valores y objetivos, medios tales como evaluacion de desempeño, tareas y sirven de ejemplos, principios que aseguran identidad, conjunto de reglas, valores de la organizacion, diferentes canales de comunicacion, desempeño tanto individual, valores fundamentales y asegurar su cultura, normas de comportamiento, cultura organizacional y la manera, medios preferibles para alcanzar objetivos, funciones organizacionales donde aprende normas, cohesion del grupo, funciones organizacionales donde aprende reglas, valores para adaptarse, La socializacion organizacional y para consolidar, firme adhesion de las personas