WARNING:
JavaScript is turned OFF. None of the links on this concept map will
work until it is reactivated.
If you need help turning JavaScript On, click here.
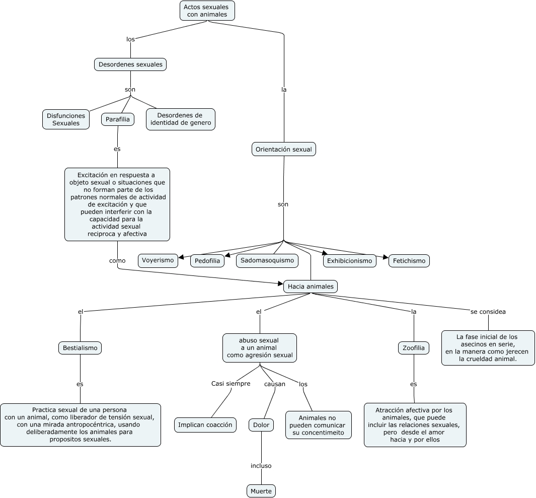
Este Cmap, tiene información relacionada con: Actos sexuales animales, Zoofilia es Atracción afectiva por los animales, que puede incluir las relaciones sexuales, pero desde el amor hacia y por ellos, Orientación sexual son Sadomasoquismo, Orientación sexual son Exhibicionismo, Bestialismo es Practica sexual de una persona con un animal, como liberador de tensión sexual, con una mirada antropocéntrica, usando deliberadamente los animales para propositos sexuales., Desordenes sexuales son Disfunciones Sexuales, Excitación en respuesta a objeto sexual o situaciones que no forman parte de los patrones normales de actividad de excitación y que pueden interferir con la capacidad para la actividad sexual reciproca y afectiva como Hacia animales, Hacia animales el abuso sexual a un animal como agresión sexual, Hacia animales la Zoofilia, abuso sexual a un animal como agresión sexual causan Dolor, abuso sexual a un animal como agresión sexual Casi siempre Implican coacción, Orientación sexual son Hacia animales, Orientación sexual son Voyerismo, Orientación sexual son Fetichismo, Hacia animales se considea La fase inicial de los asecinos en serie, en la manera como jerecen la crueldad animal., Hacia animales el Bestialismo, Desordenes sexuales son Desordenes de identidad de genero, Actos sexuales con animales los Desordenes sexuales, Dolor incluso Muerte, Parafilia es Excitación en respuesta a objeto sexual o situaciones que no forman parte de los patrones normales de actividad de excitación y que pueden interferir con la capacidad para la actividad sexual reciproca y afectiva, abuso sexual a un animal como agresión sexual los Animales no pueden comunicar su concentimeito