WARNING:
JavaScript is turned OFF. None of the links on this concept map will
work until it is reactivated.
If you need help turning JavaScript On, click here.
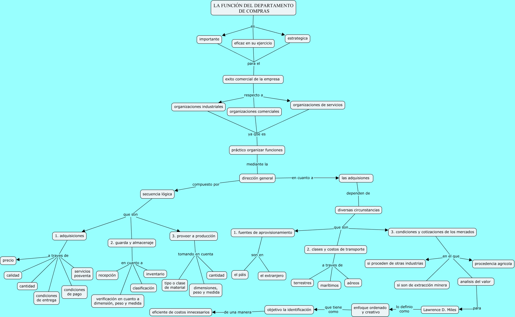
Este Cmap, tiene información relacionada con: la funcion del departamento de compras, 2. clases y costos de transporte a traves de aéreos, LA FUNCIÓN DEL DEPARTAMENTO DE COMPRAS es estrategica, 1. adquisiciones a traves de servicios posventa, enfoque ordenado y creativo que tiene como objetivo la identificación, 3. condiciones y cotizaciones de los mercados en el que procedencia agricola, dirección general en cuanto a las adquisiones, exito comercial de la empresa respecto a organizaciones comerciales, importante para el exito comercial de la empresa, LA FUNCIÓN DEL DEPARTAMENTO DE COMPRAS es importante, estrategica para el exito comercial de la empresa, 2. clases y costos de transporte a traves de marítimos, diversas circunstancias que son 3. condiciones y cotizaciones de los mercados, eficaz en su ejercicio para el exito comercial de la empresa, Lawrence D. Miles lo definio como enfoque ordenado y creativo, 1. fuentes de aprovisionamiento son en el extranjero, 2. guarda y almacenaje en cuanto a recepción, 1. adquisiciones a traves de calidad, secuencia lógica que son 2. guarda y almacenaje, 2. guarda y almacenaje en cuanto a clasificación, 1. fuentes de aprovisionamiento son en el páis