WARNING:
JavaScript is turned OFF. None of the links on this concept map will
work until it is reactivated.
If you need help turning JavaScript On, click here.
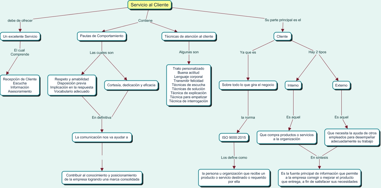
Este Cmap, tiene información relacionada con: Servicio al cliente, Que necesita la ayuda de otros empleados para desempeñar adecuadamente su trabajo En síntesis Es la fuente principal de información que permite a la empresa corregir o mejorar el producto que entrega, a fin de satisfacer sus necesidades, Servicio al Cliente Contiene Técnicas de atención al cliente, Cortesía, dedicación y eficacia En definitiva La comunicación nos va ayudar a, Pautas de Comportamiento Las cuales son Cortesía, dedicación y eficacia, Servicio al Cliente Su parte principal es el Cliente, Respeto y amabilidad Disposición previa Implicación en la respuesta Vocabulario adecuado En definitiva La comunicación nos va ayudar a, ISO 9000:2015 Los define como la persona u organización que recibe un producto o servicio destinado o requerido por ella, Servicio al Cliente Contiene Pautas de Comportamiento, Servicio al Cliente debe de ofrecer Un excelente Servicio, Interno Es aquel Que compra productos o servicios a la organización, Cliente Hay 2 tipos Interno, Externo Es aquel Que necesita la ayuda de otros empleados para desempeñar adecuadamente su trabajo, Que compra productos o servicios a la organización En síntesis Es la fuente principal de información que permite a la empresa corregir o mejorar el producto que entrega, a fin de satisfacer sus necesidades, Pautas de Comportamiento Las cuales son Respeto y amabilidad Disposición previa Implicación en la respuesta Vocabulario adecuado, Cliente Hay 2 tipos Externo, Técnicas de atención al cliente Algunas son Trato personalizado Buena actitud Lenguaje corporal Transmitir felicidad Técnicas de escucha Técnicas de solución Técnica de explicación Técnica para empatizar Técnica de interrogación, La comunicación nos va ayudar a Contribuir al conocimiento y posicionamiento de la empresa logrando una marca consolidada, Cliente Ya que es Sobre todo lo que gira el negocio, Sobre todo lo que gira el negocio la norma ISO 9000:2015, Un excelente Servicio El cual Comprende Recepción de Cliente Escucha Información Asesoramiento