WARNING:
JavaScript is turned OFF. None of the links on this concept map will
work until it is reactivated.
If you need help turning JavaScript On, click here.
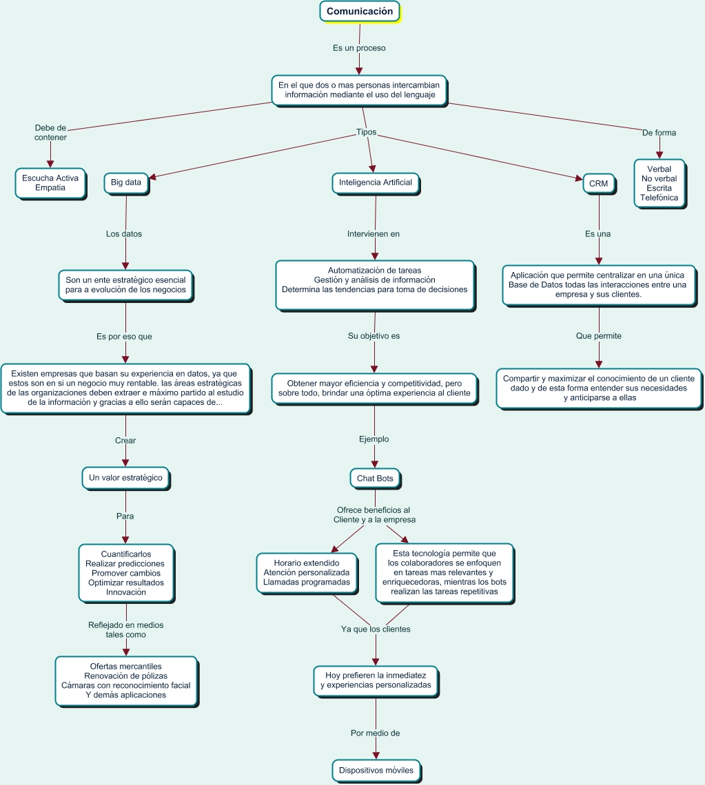
Este Cmap, tiene información relacionada con: Servicio al cliente_Comunicación, Horario extendido Atención personalizada Llamadas programadas Ya que los clientes Hoy prefieren la inmediatez y experiencias personalizadas, En el que dos o mas personas intercambian información mediante el uso del lenguaje Tipos Inteligencia Artificial, En el que dos o mas personas intercambian información mediante el uso del lenguaje Tipos Big data, Esta tecnología permite que los colaboradores se enfoquen en tareas mas relevantes y enriquecedoras, mientras los bots realizan las tareas repetitivas Ya que los clientes Hoy prefieren la inmediatez y experiencias personalizadas, Hoy prefieren la inmediatez y experiencias personalizadas Por medio de Dispositivos móviles, CRM Es una Aplicación que permite centralizar en una única Base de Datos todas las interacciones entre una empresa y sus clientes., Automatización de tareas Gestión y análisis de información Determina las tendencias para toma de decisiones Su objetivo es Obtener mayor eficiencia y competitividad, pero sobre todo, brindar una óptima experiencia al cliente, Comunicación Es un proceso En el que dos o mas personas intercambian información mediante el uso del lenguaje, Obtener mayor eficiencia y competitividad, pero sobre todo, brindar una óptima experiencia al cliente Ejemplo Chat Bots, Big data Los datos Son un ente estratégico esencial para a evolución de los negocios, En el que dos o mas personas intercambian información mediante el uso del lenguaje De forma Verbal No verbal Escrita Telefónica, Son un ente estratégico esencial para a evolución de los negocios Es por eso que Existen empresas que basan su experiencia en datos, ya que estos son en si un negocio muy rentable. las áreas estratégicas de las organizaciones deben extraer e máximo partido al estudio de la información y gracias a ello serán capaces de..., Chat Bots Ofrece beneficios al Cliente y a la empresa Esta tecnología permite que los colaboradores se enfoquen en tareas mas relevantes y enriquecedoras, mientras los bots realizan las tareas repetitivas, Cuantificarlos Realizar predicciones Promover cambios Optimizar resultados Innovación Reflejado en medios tales como Ofertas mercantiles Renovación de pólizas Cámaras con reconocimiento facial Y demás aplicaciones, Existen empresas que basan su experiencia en datos, ya que estos son en si un negocio muy rentable. las áreas estratégicas de las organizaciones deben extraer e máximo partido al estudio de la información y gracias a ello serán capaces de... Crear Un valor estratégico, En el que dos o mas personas intercambian información mediante el uso del lenguaje Debe de contener Escucha Activa Empatia, En el que dos o mas personas intercambian información mediante el uso del lenguaje Tipos CRM, Chat Bots Ofrece beneficios al Cliente y a la empresa Horario extendido Atención personalizada Llamadas programadas, Aplicación que permite centralizar en una única Base de Datos todas las interacciones entre una empresa y sus clientes. Que permite Compartir y maximizar el conocimiento de un cliente dado y de esta forma entender sus necesidades y anticiparse a ellas, Inteligencia Artificial Intervienen en Automatización de tareas Gestión y análisis de información Determina las tendencias para toma de decisiones