WARNING:
JavaScript is turned OFF. None of the links on this concept map will
work until it is reactivated.
If you need help turning JavaScript On, click here.
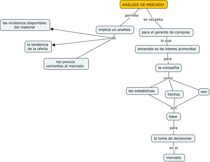
Este Cmap, tiene información relacionada con: ANALISIS DE MERCADO, implica un analisis de la tendencia de la oferta, la toma de decisiones en el mercado, antecede es de interes primordial para la compañia, ANÁLISIS DE MERCADO permite implica un analisis, hechos son base, son son base, las estadisticas son base, implica un analisis de los precios corrientes al mercado, para el gerente de compras lo que antecede es de interes primordial, la compañia como las estadisticas, la compañia como hechos, la compañia como son, implica un analisis de las existencia disponibles del material, ANÁLISIS DE MERCADO se necesita para el gerente de compras, base para la toma de decisiones