WARNING:
JavaScript is turned OFF. None of the links on this concept map will
work until it is reactivated.
If you need help turning JavaScript On, click here.
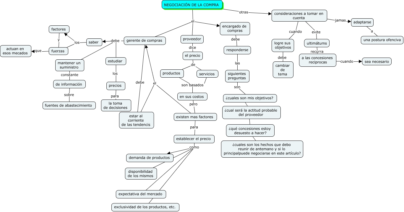
Este Cmap, tiene información relacionada con: Negociación de la compra, existen mas factores el estar al corriente de las tendencis, estudiar los precios, establecer el precio como disponibilidad de los mismos, NEGOCIACIÓN DE LA COMPRA el encargado de compras, saber los fuerzas, proveedor dice el precio, responderse las siguientes preguntas, gerente de compras debe mantener un suministro, a las concesiones reciprocas cuando sea necesario, NEGOCIACIÓN DE LA COMPRA el gerente de compras, establecer el precio como demanda de productos, gerente de compras debe saber, logre sus objetivos debe cambiar de tema, en sus costos pero existen mas factores, ¿qué concesiones estoy desuesto a hacer? ???? ¿cuales son los hechos que debo reunir de antemano y si lo principalpuede negociarse en este artículo?, ultimátums recurra a las concesiones reciprocas, establecer el precio como exclusividad de los productos, etc., existen mas factores el gerente de compras, siguientes preguntas son ¿cuales son mis objetivos?, fuerzas que actuan en esos mecados