WARNING:
JavaScript is turned OFF. None of the links on this concept map will
work until it is reactivated.
If you need help turning JavaScript On, click here.
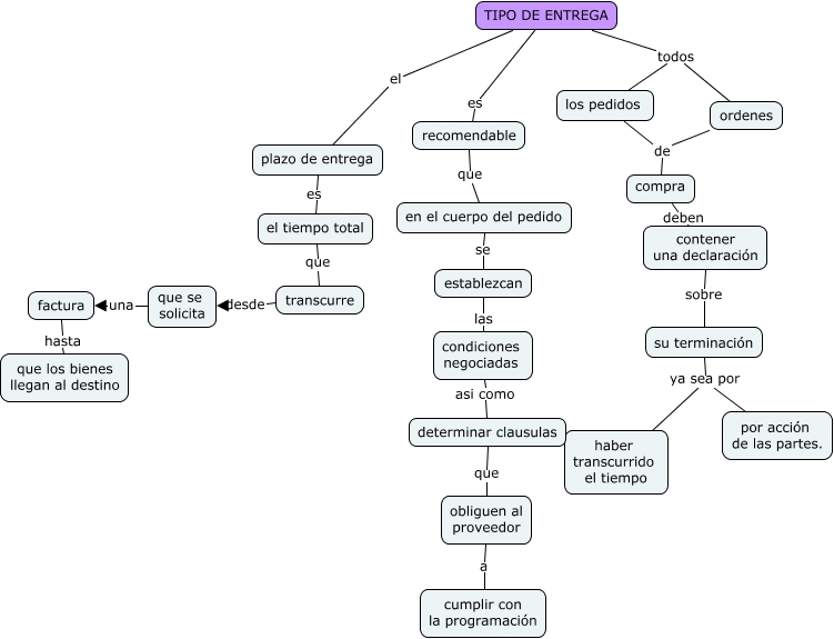
Este Cmap, tiene información relacionada con: Tiempo de entrega, recomendable que en el cuerpo del pedido, su terminación ya sea por haber transcurrido el tiempo, compra deben contener una declaración, obliguen al proveedor a cumplir con la programación, condiciones negociadas asi como determinar clausulas, los pedidos de compra, TIPO DE ENTREGA es recomendable, ordenes de compra, su terminación ya sea por por acción de las partes., plazo de entrega es el tiempo total, transcurre desde que se solicita, TIPO DE ENTREGA todos ordenes, TIPO DE ENTREGA el plazo de entrega, en el cuerpo del pedido se establezcan, factura hasta que los bienes llegan al destino, el tiempo total que transcurre, determinar clausulas que obliguen al proveedor, que se solicita una factura, establezcan las condiciones negociadas, contener una declaración sobre su terminación