WARNING:
JavaScript is turned OFF. None of the links on this concept map will
work until it is reactivated.
If you need help turning JavaScript On, click here.
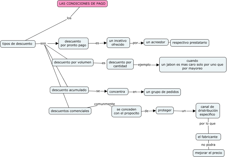
Este Cmap, tiene información relacionada con: Las condiciones de pago, un incetivo ofrecido por un acreedor, tipos de descuento son descuentos comenciales, descuento acumulado se concentra, descuento por cantidad ejemplo cuando un jabon es mas caro solo por uno que por mayoreo, descuento por pronto pago es un incetivo ofrecido, concentra en un grupo de pedidos, canal de dristribución especifico por lo que el fabricante, el fabricante no podra mejorar el precio, tipos de descuento son descuento por volumen, descuentos comenciales comunmente se conceden con el propocito, se conceden con el propocito de proteger, proteger un canal de dristribución especifico, tipos de descuento son descuento acumulado, un acreedor a su respectivo prestatario, tipos de descuento son descuento por pronto pago, LAS CONDICIONES DE PAGO los tipos de descuento, descuento por volumen es descuento por cantidad