WARNING:
JavaScript is turned OFF. None of the links on this concept map will
work until it is reactivated.
If you need help turning JavaScript On, click here.
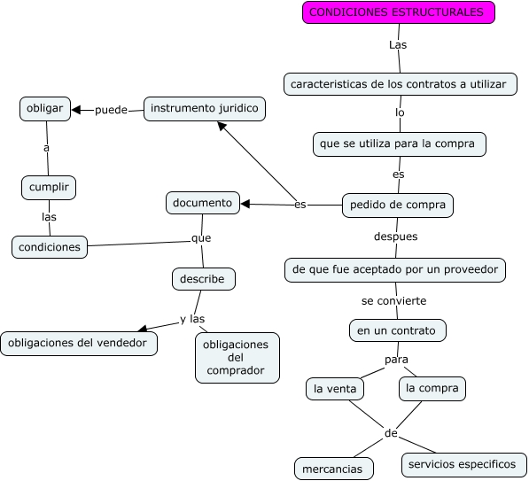
Este Cmap, tiene información relacionada con: Condiciones estructurales, pedido de compra es instrumento juridico, pedido de compra es documento, en un contrato para la venta, condiciones que describe, que se utiliza para la compra es pedido de compra, la compra de mercancias, documento que describe, la compra de servicios especificos, pedido de compra despues de que fue aceptado por un proveedor, caracteristicas de los contratos a utilizar lo que se utiliza para la compra, describe y las obligaciones del comprador, de que fue aceptado por un proveedor se convierte en un contrato, describe y las obligaciones del vendedor, la venta de servicios especificos, obligar a cumplir, instrumento juridico puede obligar, CONDICIONES ESTRUCTURALES Las caracteristicas de los contratos a utilizar, cumplir las condiciones, la venta de mercancias, en un contrato para la compra