WARNING:
JavaScript is turned OFF. None of the links on this concept map will
work until it is reactivated.
If you need help turning JavaScript On, click here.
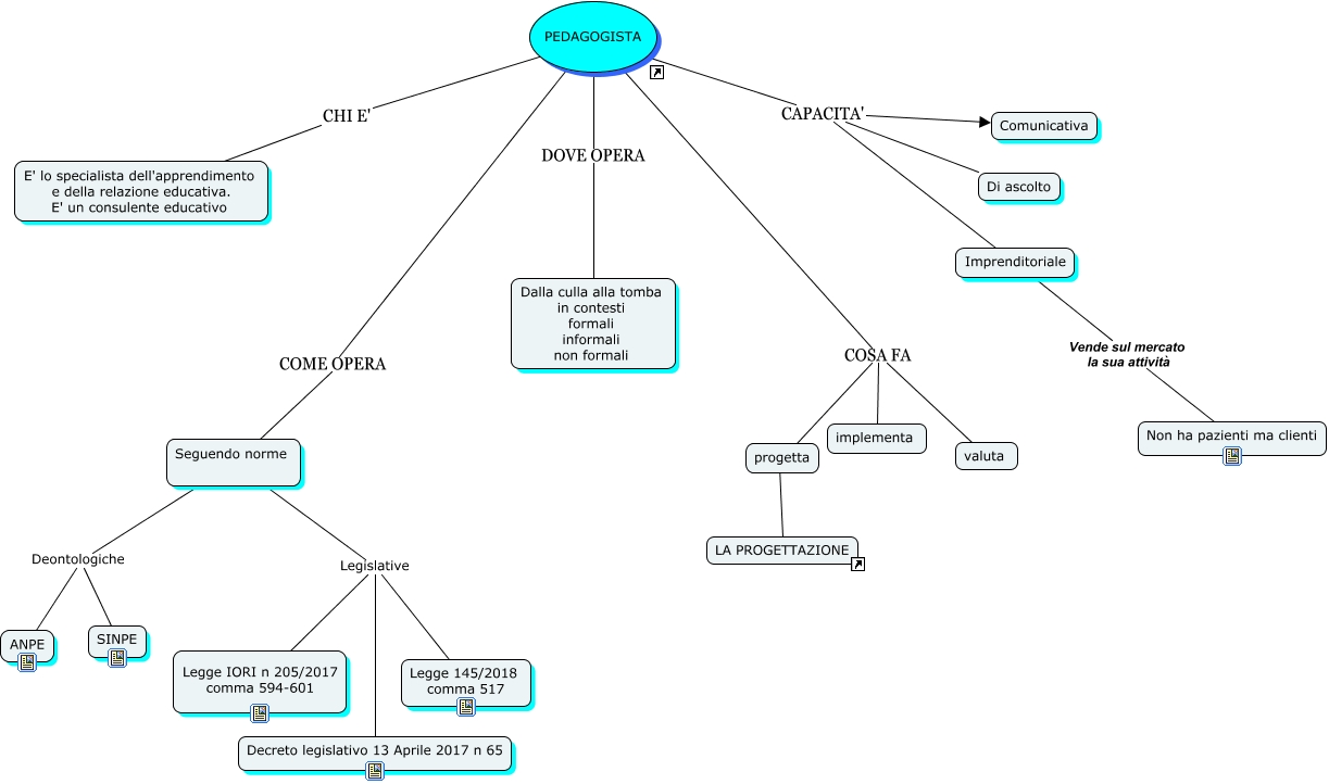
Questa Cmap, creata con IHMC CmapTools, contiene informazioni relative a: mappa pedagogista, progetta ???? LA PROGETTAZIONE, PEDAGOGISTA COSA FA implementa, PEDAGOGISTA CHI E' E' lo specialista dell'apprendimento e della relazione educativa. E' un consulente educativo, Seguendo norme Deontologiche SINPE, PEDAGOGISTA CAPACITA' Imprenditoriale, PEDAGOGISTA COSA FA progetta, Seguendo norme Legislative Decreto legislativo 13 Aprile 2017 n 65, Seguendo norme Legislative Legge IORI n 205/2017 comma 594-601, Seguendo norme Legislative Legge 145/2018 comma 517, PEDAGOGISTA CAPACITA' Comunicativa, PEDAGOGISTA CAPACITA' Di ascolto, PEDAGOGISTA COSA FA valuta, PEDAGOGISTA DOVE OPERA Dalla culla alla tomba in contesti formali informali non formali, Imprenditoriale Vende sul mercato la sua attività Non ha pazienti ma clienti, Seguendo norme Deontologiche ANPE, PEDAGOGISTA COME OPERA Seguendo norme