WARNING:
JavaScript is turned OFF. None of the links on this concept map will
work until it is reactivated.
If you need help turning JavaScript On, click here.
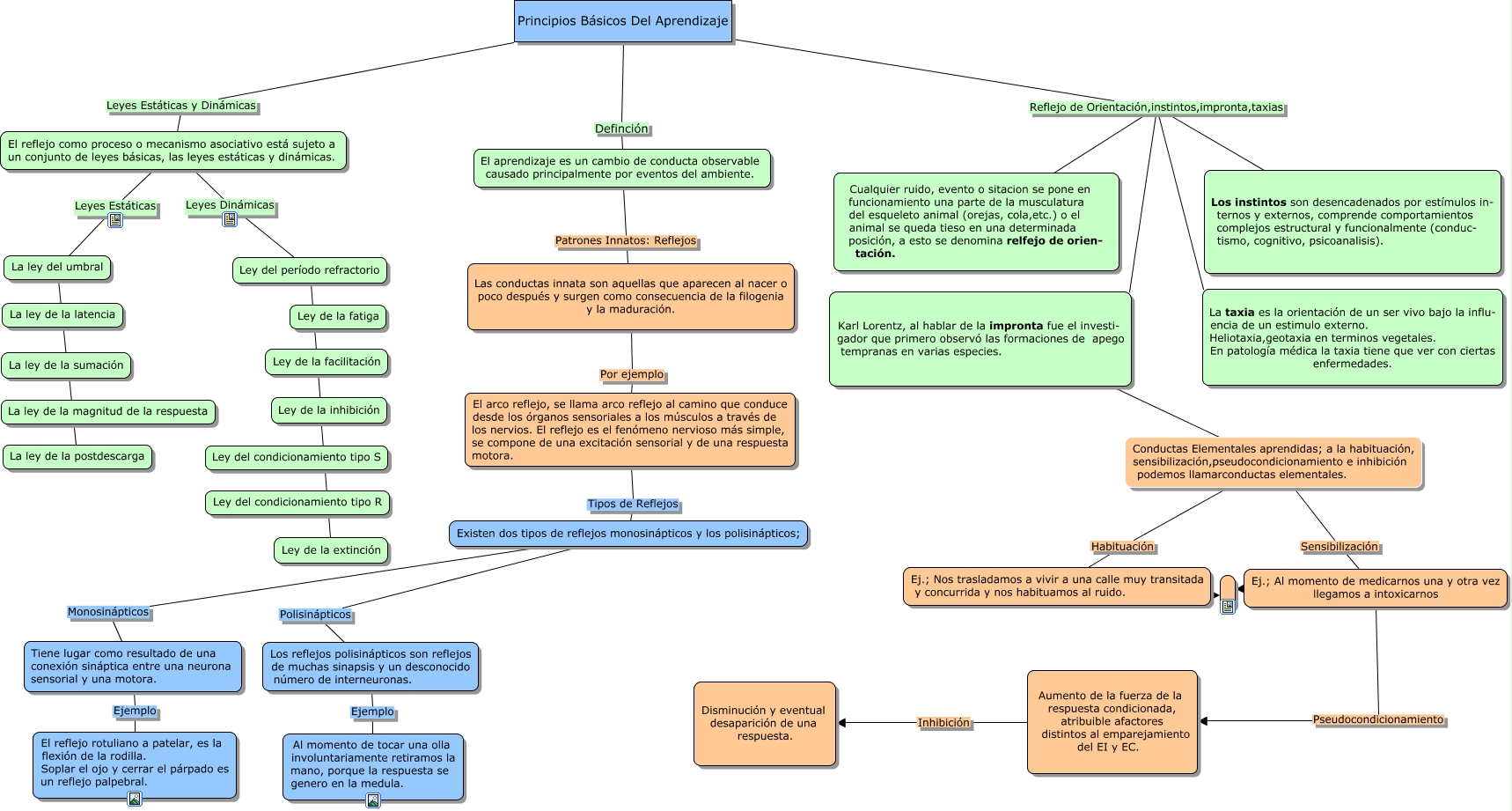
Este Cmap, tiene información relacionada con: Principios Basicos del Aprendizaje, Principios Básicos Del Aprendizaje Reflejo de Orientación,instintos,impronta,taxias Karl Lorentz, al hablar de la impronta fue el investi- gador que primero observó las formaciones de apego tempranas en varias especies., Ej.; Nos trasladamos a vivir a una calle muy transitada y concurrida y nos habituamos al ruido. ????, El aprendizaje es un cambio de conducta observable causado principalmente por eventos del ambiente. Patrones Innatos: Reflejos Las conductas innata son aquellas que aparecen al nacer o poco después y surgen como consecuencia de la filogenia y la maduración., Existen dos tipos de reflejos monosinápticos y los polisinápticos; Monosinápticos Tiene lugar como resultado de una conexión sináptica entre una neurona sensorial y una motora., Ley del período refractorio ???? Ley de la extinción, Principios Básicos Del Aprendizaje Reflejo de Orientación,instintos,impronta,taxias La taxia es la orientación de un ser vivo bajo la influ- encia de un estimulo externo. Heliotaxia,geotaxia en terminos vegetales. En patología médica la taxia tiene que ver con ciertas enfermedades., Principios Básicos Del Aprendizaje Reflejo de Orientación,instintos,impronta,taxias Cualquier ruido, evento o sitacion se pone en funcionamiento una parte de la musculatura del esqueleto animal (orejas, cola,etc.) o el animal se queda tieso en una determinada posición, a esto se denomina relfejo de orien- tación., La ley del umbral ???? La ley de la postdescarga, Existen dos tipos de reflejos monosinápticos y los polisinápticos; Polisinápticos Los reflejos polisinápticos son reflejos de muchas sinapsis y un desconocido número de interneuronas., Principios Básicos Del Aprendizaje Leyes Estáticas y Dinámicas El reflejo como proceso o mecanismo asociativo está sujeto a un conjunto de leyes básicas, las leyes estáticas y dinámicas., Ej.; Al momento de medicarnos una y otra vez llegamos a intoxicarnos Pseudocondicionamiento Aumento de la fuerza de la respuesta condicionada, atribuible afactores distintos al emparejamiento del EI y EC., Karl Lorentz, al hablar de la impronta fue el investi- gador que primero observó las formaciones de apego tempranas en varias especies. ???? Conductas Elementales aprendidas; a la habituación, sensibilización,pseudocondicionamiento e inhibición podemos llamarconductas elementales., Los reflejos polisinápticos son reflejos de muchas sinapsis y un desconocido número de interneuronas. Ejemplo Al momento de tocar una olla involuntariamente retiramos la mano, porque la respuesta se genero en la medula., El arco reflejo, se llama arco reflejo al camino que conduce desde los órganos sensoriales a los músculos a través de los nervios. El reflejo es el fenómeno nervioso más simple, se compone de una excitación sensorial y de una respuesta motora. Tipos de Reflejos Existen dos tipos de reflejos monosinápticos y los polisinápticos;, El reflejo como proceso o mecanismo asociativo está sujeto a un conjunto de leyes básicas, las leyes estáticas y dinámicas. Leyes Estáticas La ley del umbral, Las conductas innata son aquellas que aparecen al nacer o poco después y surgen como consecuencia de la filogenia y la maduración. Por ejemplo El arco reflejo, se llama arco reflejo al camino que conduce desde los órganos sensoriales a los músculos a través de los nervios. El reflejo es el fenómeno nervioso más simple, se compone de una excitación sensorial y de una respuesta motora., Ej.; Al momento de medicarnos una y otra vez llegamos a intoxicarnos ????, Conductas Elementales aprendidas; a la habituación, sensibilización,pseudocondicionamiento e inhibición podemos llamarconductas elementales. Habituación Ej.; Nos trasladamos a vivir a una calle muy transitada y concurrida y nos habituamos al ruido., Conductas Elementales aprendidas; a la habituación, sensibilización,pseudocondicionamiento e inhibición podemos llamarconductas elementales. Sensibilización Ej.; Al momento de medicarnos una y otra vez llegamos a intoxicarnos, Principios Básicos Del Aprendizaje Reflejo de Orientación,instintos,impronta,taxias Los instintos son desencadenados por estímulos in- ternos y externos, comprende comportamientos complejos estructural y funcionalmente (conduc- tismo, cognitivo, psicoanalisis).