WARNING:
JavaScript is turned OFF. None of the links on this concept map will
work until it is reactivated.
If you need help turning JavaScript On, click here.
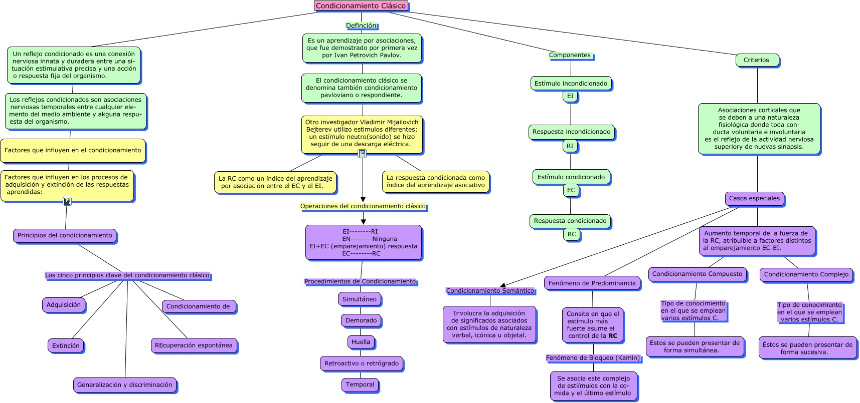
Este Cmap, tiene información relacionada con: Condicionamiento Clásico (3), Consite en que el estímulo más fuerte asume el control de la RC Fenómeno de Bloqueo (Kamin) Se asocia este complejo de estiímulos con la co- mida y el último estímulo, Criterios ???? Aumento temporal de la fuerza de la RC, atribuible a factores distintos al emparejamiento EC-EI., Principios del condicionamiento Los cinco principios clave del condicionamiento clásico Extinción, Condicionamiento Clásico Componentes Respuesta condicionado, EI--------RI EN--------Ninguna EI+EC (emparejamiento) respuesta EC--------RC Procedimientos de Condicionamiento Temporal, Es un aprendizaje por asociaciones, que fue demostrado por primera vez por Ivan Petrovich Pavlov. Otro investigador Vladimir Mijailovich Bejterev utilizo estimulos diferentes; un estímulo neutro(sonido) se hizo seguir de una descarga eléctrica., Principios del condicionamiento Los cinco principios clave del condicionamiento clásico Generalización y discriminación, Aumento temporal de la fuerza de la RC, atribuible a factores distintos al emparejamiento EC-EI. ???? Condicionamiento Complejo, Fenómeno de Predominancia ???? Consite en que el estímulo más fuerte asume el control de la RC, Otro investigador Vladimir Mijailovich Bejterev utilizo estimulos diferentes; un estímulo neutro(sonido) se hizo seguir de una descarga eléctrica. ???? La respuesta condicionada como índice del aprendizaje asociativo, Condicionamiento Clásico ???? Criterios, Condicionamiento Complejo Tipo de conocimiento en el que se emplean varios estímulos C. Éstos se pueden presentar de forma sucesiva., Principios del condicionamiento Los cinco principios clave del condicionamiento clásico REcuperación espontánea, Casos especiales Condicionamiento Semántico Involucra la adquisición de significados asociados con estímulos de naturaleza verbal, icónica u objetal., Principios del condicionamiento Los cinco principios clave del condicionamiento clásico Condicionamiento de, Condicionamiento Clásico Definción Es un aprendizaje por asociaciones, que fue demostrado por primera vez por Ivan Petrovich Pavlov., Otro investigador Vladimir Mijailovich Bejterev utilizo estimulos diferentes; un estímulo neutro(sonido) se hizo seguir de una descarga eléctrica. ???? La RC como un índice del aprendizaje por asociación entre el EC y el EI., Principios del condicionamiento Los cinco principios clave del condicionamiento clásico Adquisición, Condicionamiento Clásico ???? Un reflejo condicionado es una conexión nerviosa innata y duradera entre una si- tuación estimulativa precisa y una acción o respuesta fija del organismo., Aumento temporal de la fuerza de la RC, atribuible a factores distintos al emparejamiento EC-EI. ???? Condicionamiento Compuesto