WARNING:
JavaScript is turned OFF. None of the links on this concept map will
work until it is reactivated.
If you need help turning JavaScript On, click here.
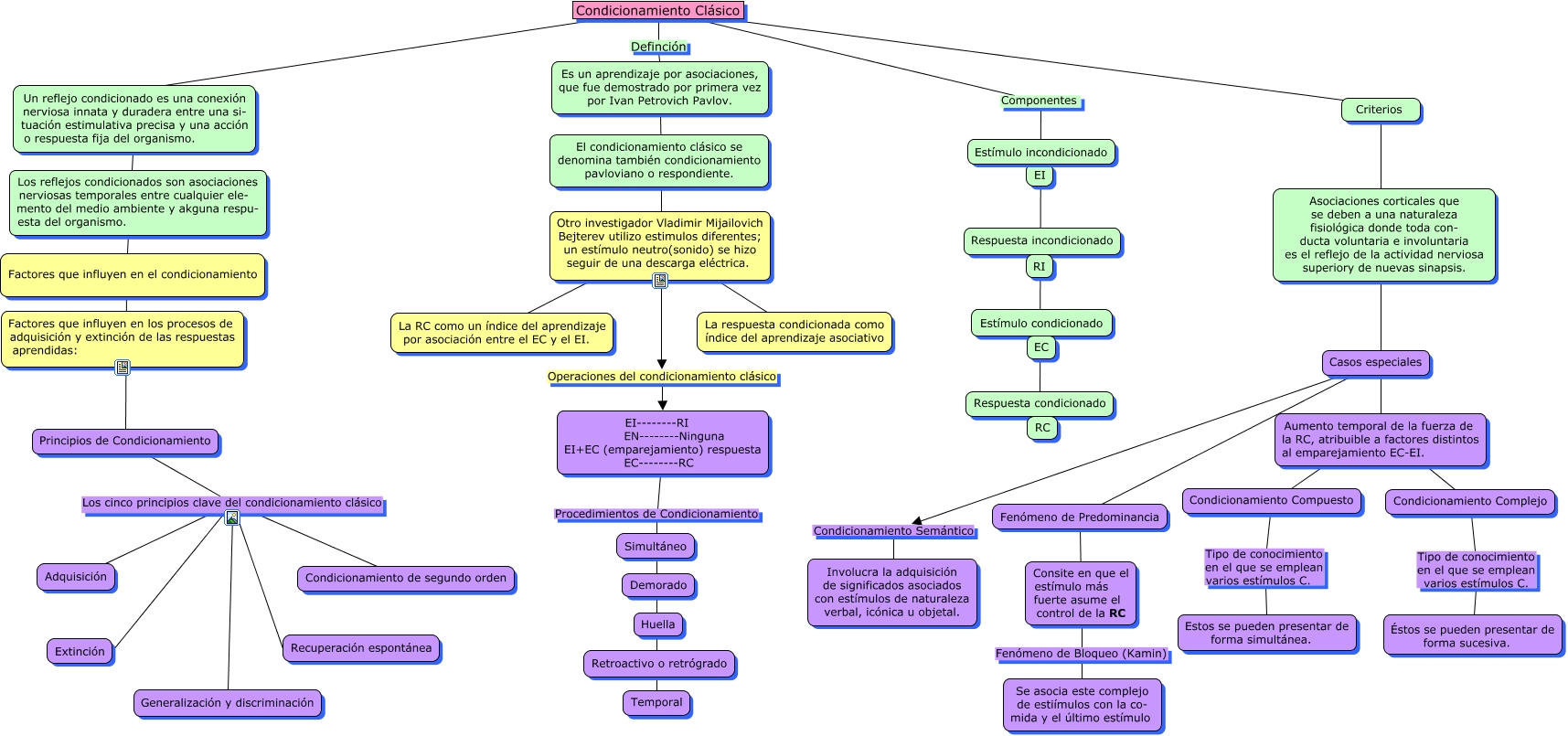
Este Cmap, tiene información relacionada con: Condicionamiento Clásico, Consite en que el estímulo más fuerte asume el control de la RC Fenómeno de Bloqueo (Kamin) Se asocia este complejo de estiímulos con la co- mida y el último estímulo, Principios de Condicionamiento Los cinco principios clave del condicionamiento clásico Extinción, Criterios ???? Aumento temporal de la fuerza de la RC, atribuible a factores distintos al emparejamiento EC-EI., EI--------RI EN--------Ninguna EI+EC (emparejamiento) respuesta EC--------RC Procedimientos de Condicionamiento Temporal, Condicionamiento Clásico Componentes Respuesta condicionado, Es un aprendizaje por asociaciones, que fue demostrado por primera vez por Ivan Petrovich Pavlov. Otro investigador Vladimir Mijailovich Bejterev utilizo estimulos diferentes; un estímulo neutro(sonido) se hizo seguir de una descarga eléctrica., Principios de Condicionamiento Los cinco principios clave del condicionamiento clásico Generalización y discriminación, Fenómeno de Predominancia ???? Consite en que el estímulo más fuerte asume el control de la RC, Aumento temporal de la fuerza de la RC, atribuible a factores distintos al emparejamiento EC-EI. ???? Condicionamiento Complejo, Principios de Condicionamiento Los cinco principios clave del condicionamiento clásico Recuperación espontánea, Condicionamiento Clásico ???? Criterios, Condicionamiento Complejo Tipo de conocimiento en el que se emplean varios estímulos C. Éstos se pueden presentar de forma sucesiva., Otro investigador Vladimir Mijailovich Bejterev utilizo estimulos diferentes; un estímulo neutro(sonido) se hizo seguir de una descarga eléctrica. ???? La respuesta condicionada como índice del aprendizaje asociativo, Casos especiales Condicionamiento Semántico Involucra la adquisición de significados asociados con estímulos de naturaleza verbal, icónica u objetal., Principios de Condicionamiento Los cinco principios clave del condicionamiento clásico Condicionamiento de segundo orden, Condicionamiento Clásico Definción Es un aprendizaje por asociaciones, que fue demostrado por primera vez por Ivan Petrovich Pavlov., Otro investigador Vladimir Mijailovich Bejterev utilizo estimulos diferentes; un estímulo neutro(sonido) se hizo seguir de una descarga eléctrica. ???? La RC como un índice del aprendizaje por asociación entre el EC y el EI., Principios de Condicionamiento Los cinco principios clave del condicionamiento clásico Adquisición, Condicionamiento Clásico ???? Un reflejo condicionado es una conexión nerviosa innata y duradera entre una si- tuación estimulativa precisa y una acción o respuesta fija del organismo., Aumento temporal de la fuerza de la RC, atribuible a factores distintos al emparejamiento EC-EI. ???? Condicionamiento Compuesto