WARNING:
JavaScript is turned OFF. None of the links on this concept map will
work until it is reactivated.
If you need help turning JavaScript On, click here.
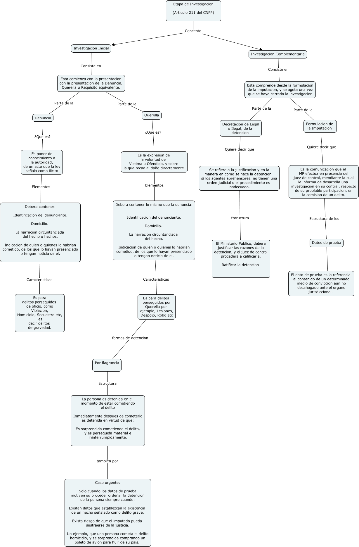
Este Cmap, tiene información relacionada con: Esquema de la etapa de Investigación, Decretacion de Legal o Ilegal, de la detencion Quiere decir que Se refiere a la justificacion y en la manera en como se hace la detencion, si los agentes aprehensores, no tienen una orden judicial o el procedimiento es inadecuado., Etapa de Investigacion (Articulo 211 del CNPP) Concepto Investigacion Inicial, Es poner de conocimiento a la autoridad, de un acto que la ley señala como ilicito Elementos Debera contener: Identificacion del denunciante. Domicilio. La narracion circuntanciada del hecho o hechos. Indicacion de quien o quienes lo habrian cometido, de los que lo hayan presenciado o tengan noticia de el., Investigacion Inicial Consiste en Esta comienza con la presentacion con la presentacion de la Denuncia, Querella u Requisito equivalente., Etapa de Investigacion (Articulo 211 del CNPP) Concepto Investigacion Complementaria, Es la expresion de la voluntad de Victima u Ofendido, y sobre la que recae el daño directamente. Elementos Debera contener lo mismo que la denuncia: Identificacion del denunciante. Domicilio. La narracion circuntanciada del hecho. Indicacion de quien o quienes lo habrian cometido, de los que lo hayan presenciado o tengan noticia de el., Querella ¿Que es? Es la expresion de la voluntad de Victima u Ofendido, y sobre la que recae el daño directamente., Formulacion de la Imputacion Quiere decir que Es la comunicacion que el MP efectua en presencia del juez de control, mendiante la cual le informa de desarrolla una investigacion en su contra , respecto de su problable participacion, en la comision de un delito., Debera contener lo mismo que la denuncia: Identificacion del denunciante. Domicilio. La narracion circuntanciada del hecho. Indicacion de quien o quienes lo habrian cometido, de los que lo hayan presenciado o tengan noticia de el. Caracteristicas Es para delitos perseguidos por Querella por ejemplo, Lesiones, Despojo, Robo etc, Es para delitos perseguidos por Querella por ejemplo, Lesiones, Despojo, Robo etc formas de detencion Por flagrancia, Por flagrancia Estructura La persona es detenida en el momento de estar cometiendo el delito Inmediatamente despues de cometerlo es detenida en virtud de que: Es sorprendida cometiendo el delito, y es perseguida material e ininterrumpidamente., La persona es detenida en el momento de estar cometiendo el delito Inmediatamente despues de cometerlo es detenida en virtud de que: Es sorprendida cometiendo el delito, y es perseguida material e ininterrumpidamente. tambien por Caso urgente: Solo cuando los datos de prueba motiven su proceder ordenar la detencion de la persona siempre cuando: Existan datos que establezcan la existencia de un hecho señalado como delito grave. Exista riesgo de que el imputado pueda sustraerse de la justicia. Un ejemplo, que una persona cometa el delito homicidio, y se sorprendida comprando un boleto de avion para huir de su pais., Debera contener: Identificacion del denunciante. Domicilio. La narracion circuntanciada del hecho o hechos. Indicacion de quien o quienes lo habrian cometido, de los que lo hayan presenciado o tengan noticia de el. Caracteristicas Es para delitos perseguidos de oficio, como Violacion, Homicidio, Secuestro etc, es decir delitos de gravedad., Esta comprende desde la formulacion de la imputacion, y se agota una vez que se haya cerrado la investigacion Parte de la Decretacion de Legal o Ilegal, de la detencion, Esta comienza con la presentacion con la presentacion de la Denuncia, Querella u Requisito equivalente. Parte de la Denuncia, Esta comprende desde la formulacion de la imputacion, y se agota una vez que se haya cerrado la investigacion Parte de la Formulacion de la Imputacion, Es la comunicacion que el MP efectua en presencia del juez de control, mendiante la cual le informa de desarrolla una investigacion en su contra , respecto de su problable participacion, en la comision de un delito. Estructura de los: Datos de prueba, Denuncia ¿Que es? Es poner de conocimiento a la autoridad, de un acto que la ley señala como ilicito, Esta comienza con la presentacion con la presentacion de la Denuncia, Querella u Requisito equivalente. Parte de la Querella, Se refiere a la justificacion y en la manera en como se hace la detencion, si los agentes aprehensores, no tienen una orden judicial o el procedimiento es inadecuado. Estructura El Ministerio Publico, debera justificar las razones de la detencion, y el juez de control procedera a calificarla. Ratificar la detencion