WARNING:
JavaScript is turned OFF. None of the links on this concept map will
work until it is reactivated.
If you need help turning JavaScript On, click here.
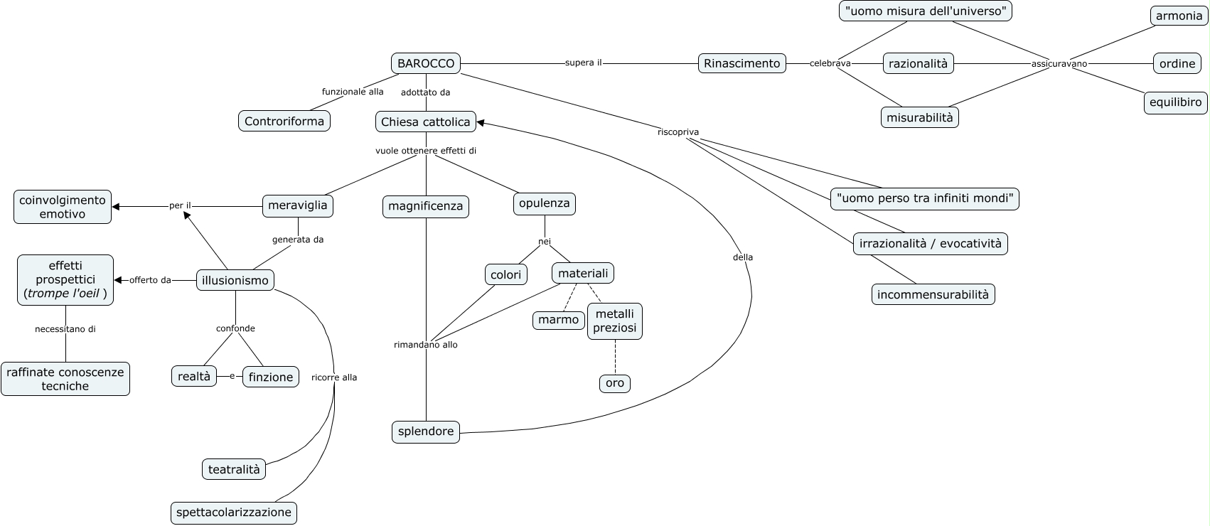
Questa Cmap, creata con IHMC CmapTools, contiene informazioni relative a: Chiesa di SS.ma Trinità BAROCCO, misurabilità assicuravano armonia, misurabilità assicuravano equilibiro, illusionismo confonde finzione, opulenza nei colori, Rinascimento celebrava "uomo misura dell'universo", "uomo misura dell'universo" assicuravano equilibiro, metalli preziosi ???? oro, illusionismo confonde realtà, BAROCCO riscopriva irrazionalità / evocatività, razionalità assicuravano armonia, Chiesa cattolica vuole ottenere effetti di opulenza, misurabilità assicuravano ordine, magnificenza rimandano allo splendore, illusionismo per il coinvolgimento emotivo, Chiesa cattolica vuole ottenere effetti di meraviglia, materiali ???? marmo, opulenza nei materiali, Rinascimento celebrava misurabilità, "uomo misura dell'universo" assicuravano armonia, materiali ???? metalli preziosi