WARNING:
JavaScript is turned OFF. None of the links on this concept map will
work until it is reactivated.
If you need help turning JavaScript On, click here.
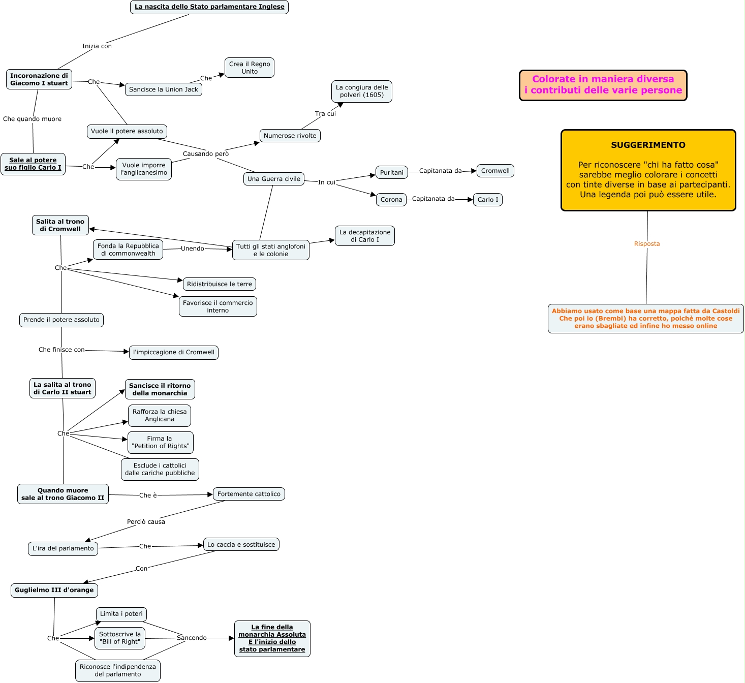
Questa Cmap, creata con IHMC CmapTools, contiene informazioni relative a: Gruppo Brembi (Storia), Guglielmo III d'orange Che Riconosce l'indipendenza del parlamento, Salita al trono di Cromwell Che Favorisce il commercio interno, Salita al trono di Cromwell Che Ridistribuisce le terre, Vuole il potere assoluto Causando però Numerose rivolte, Una Guerra civile In cui Puritani, Una Guerra civile Che finisce con La decapitazione di Carlo I, Salita al trono di Cromwell Che Fonda la Repubblica di commonwealth, Numerose rivolte Tra cui La congiura delle polveri (1605), La salita al trono di Carlo II stuart Che Quando muore sale al trono Giacomo II, Una Guerra civile In cui Corona, Prende il potere assoluto Che finisce con l'impiccagione di Cromwell, Limita i poteri Sancendo La fine della monarchia Assoluta E l'inizio dello stato parlamentare, La salita al trono di Carlo II stuart Che Firma la "Petition of Rights", Puritani Capitanata da Cromwell, Quando muore sale al trono Giacomo II Che è Fortemente cattolico, Vuole il potere assoluto Causando però Una Guerra civile, L'ira del parlamento Che Lo caccia e sostituisce, Sottoscrive la "Bill of Right" Sancendo La fine della monarchia Assoluta E l'inizio dello stato parlamentare, Vuole imporre l'anglicanesimo Causando però Numerose rivolte, Prende il potere assoluto Che finisce con La salita al trono di Carlo II stuart