WARNING:
JavaScript is turned OFF. None of the links on this concept map will
work until it is reactivated.
If you need help turning JavaScript On, click here.
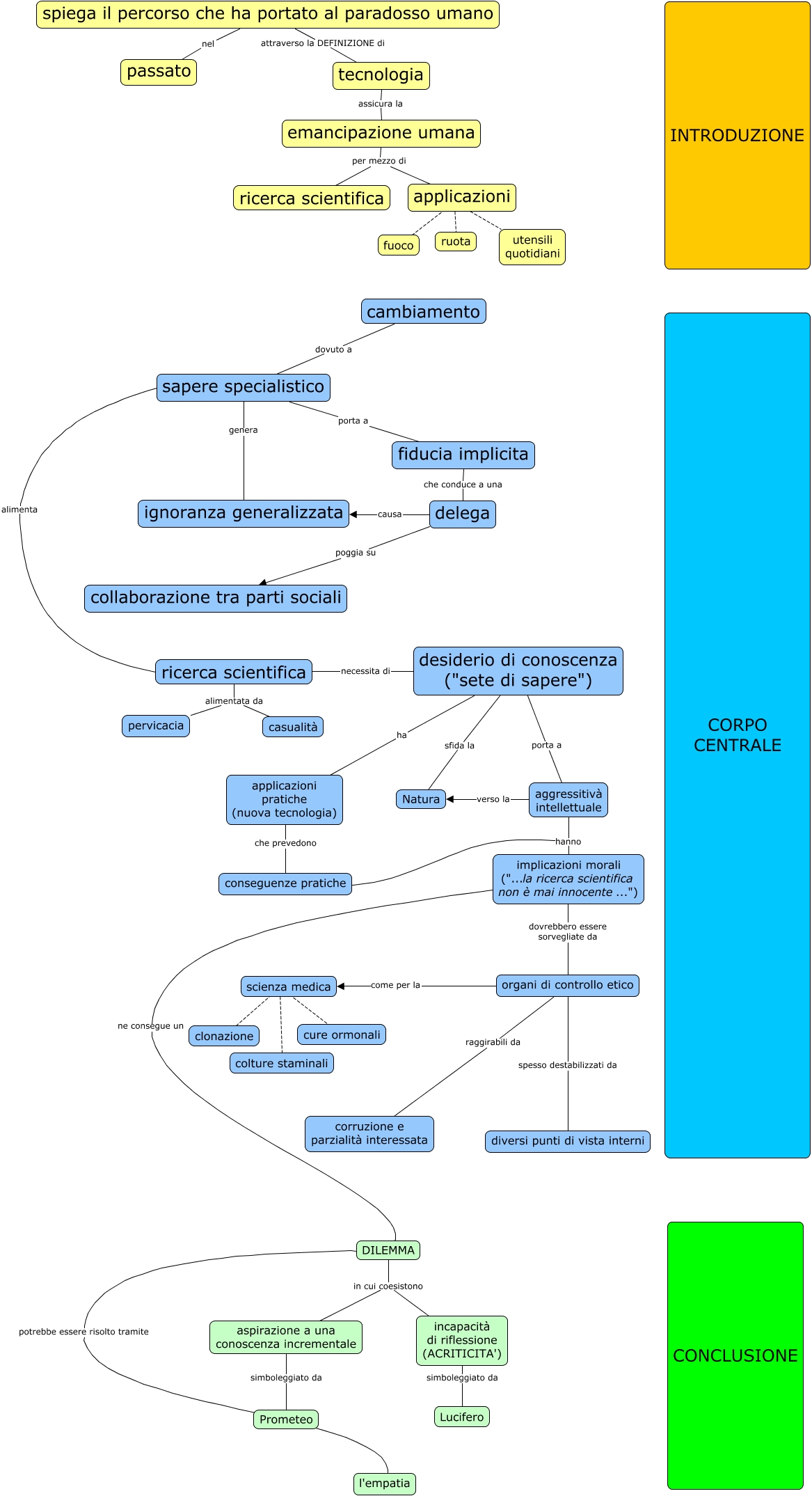
Questa Cmap, creata con IHMC CmapTools, contiene informazioni relative a: Dal testo alla scaletta_MATURITA' 2019, sapere specialistico porta a fiducia implicita, ricerca scientifica alimentata da pervicacia, conseguenze pratiche hanno implicazioni morali ("...la ricerca scientifica non è mai innocente..."), DILEMMA in cui coesistono incapacità di riflessione (ACRITICITA'), sapere specialistico alimenta ricerca scientifica, DILEMMA potrebbe essere risolto tramite l'empatia, DILEMMA in cui coesistono aspirazione a una conoscenza incrementale, emancipazione umana per mezzo di applicazioni, delega poggia su collaborazione tra parti sociali, aggressitivà intellettuale hanno implicazioni morali ("...la ricerca scientifica non è mai innocente..."), desiderio di conoscenza ("sete di sapere") sfida la Natura, scienza medica ???? cure ormonali, desiderio di conoscenza ("sete di sapere") ha applicazioni pratiche (nuova tecnologia), applicazioni pratiche (nuova tecnologia) che prevedono conseguenze pratiche, implicazioni morali ("...la ricerca scientifica non è mai innocente...") ne consegue un DILEMMA, implicazioni morali ("...la ricerca scientifica non è mai innocente...") dovrebbero essere sorvegliate da organi di controllo etico, incapacità di riflessione (ACRITICITA') simboleggiato da Lucifero, desiderio di conoscenza ("sete di sapere") porta a aggressitivà intellettuale, tecnologia assicura la emancipazione umana, sapere specialistico genera ignoranza generalizzata