WARNING:
JavaScript is turned OFF. None of the links on this concept map will
work until it is reactivated.
If you need help turning JavaScript On, click here.
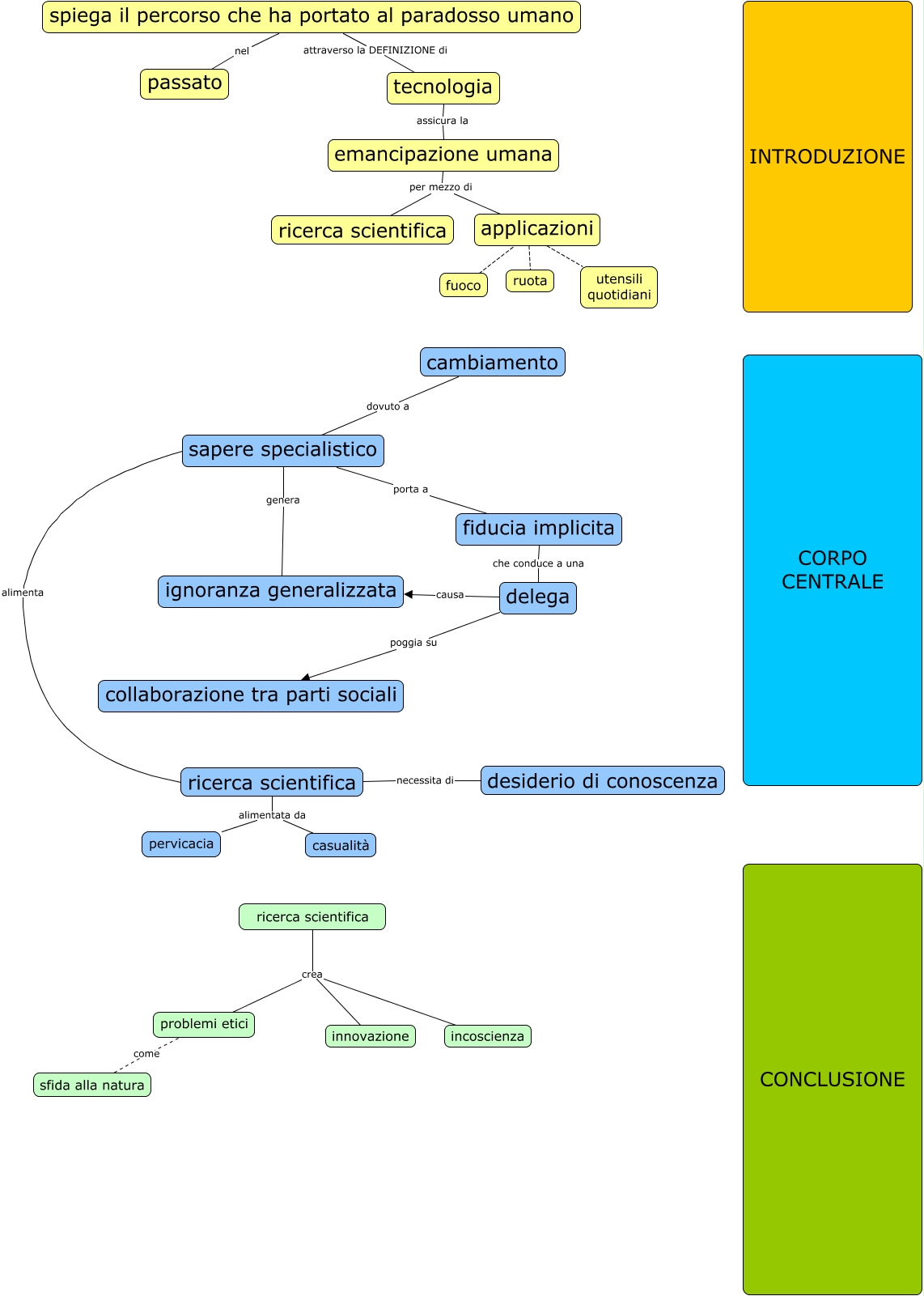
Questa Cmap, creata con IHMC CmapTools, contiene informazioni relative a: Copia di Dal testo alla scaletta_MATURITA' 2019, emancipazione umana per mezzo di ricerca scientifica, ricerca scientifica alimentata da casualità, delega causa ignoranza generalizzata, applicazioni ???? ruota, ricerca scientifica crea innovazione, emancipazione umana per mezzo di applicazioni, spiega il percorso che ha portato al paradosso umano attraverso la DEFINIZIONE di tecnologia, cambiamento dovuto a sapere specialistico, delega poggia su collaborazione tra parti sociali, sapere specialistico alimenta ricerca scientifica, ricerca scientifica necessita di desiderio di conoscenza, sapere specialistico porta a fiducia implicita, problemi etici come sfida alla natura, ricerca scientifica alimentata da pervicacia, tecnologia assicura la emancipazione umana, applicazioni ???? fuoco, sapere specialistico genera ignoranza generalizzata, spiega il percorso che ha portato al paradosso umano nel passato, ricerca scientifica crea problemi etici, fiducia implicita che conduce a una delega