WARNING:
JavaScript is turned OFF. None of the links on this concept map will
work until it is reactivated.
If you need help turning JavaScript On, click here.
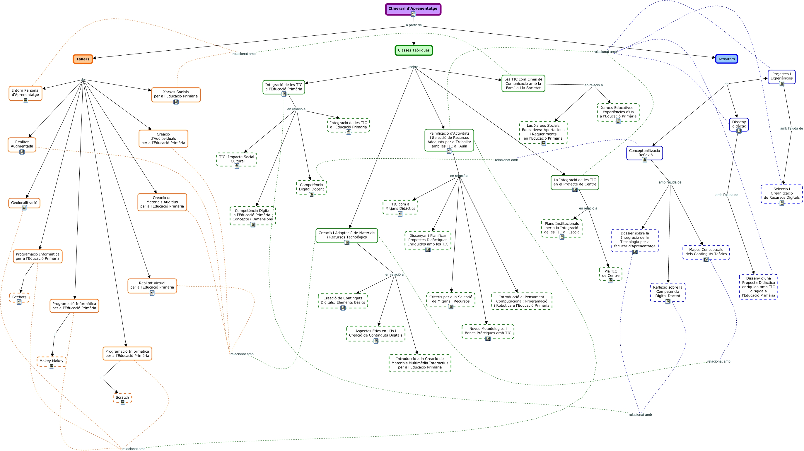
Aquest mapa conceptual conté informació relacionada amb: Itinerari d'aprenentatge_Antònia Ferrer Jaume, Creació d'Audioviduals per a l'Educació Primària relacionat amb Creació i Adaptació de Materials i Recursos Tecnològics, Reflexió sobre la Competència Digital Docent relacionat amb Integració de les TIC a l'Educació Primària, Classes Teòriques sobre Palnificació d'Activitats i Selecció de Recursos Adequats per a Treballar amb les TIC a l'Aula, Programació Informàtica per a l'Educació Primària relacionat amb Palnificació d'Activitats i Selecció de Recursos Adequats per a Treballar amb les TIC a l'Aula, Selecció i Organització de Recursos Digitals relacionat amb Palnificació d'Activitats i Selecció de Recursos Adequats per a Treballar amb les TIC a l'Aula, Integració de les TIC a l'Educació Primària en ralació a Competència Digital a l'Educació Primària: Concepte i Dimensions, Tallers de Realitat Augmentada, Geolocalització relacionat amb Palnificació d'Activitats i Selecció de Recursos Adequats per a Treballar amb les TIC a l'Aula, Conceptualització i Reflexió amb l'ajuda de Reflexió sobre la Competència Digital Docent, Creació i Adaptació de Materials i Recursos Tecnològics en relació a Introducció a la Creació de Materials Multimèdia Interactius per a l'Educació Primària, Itinerari d'Aprenentatge a partir de Classes Teòriques, Tallers de Entorn Personal d'Aprenentatge, Integració de les TIC a l'Educació Primària en ralació a Competència Digital Docent, Mapes Conceptuals dels Continguts Teòrics relacionat amb Creació i Adaptació de Materials i Recursos Tecnològics, Creació de Materials Auditius per a l'Educació Primària relacionat amb Creació i Adaptació de Materials i Recursos Tecnològics, Realitat Augmentada relacionat amb Creació i Adaptació de Materials i Recursos Tecnològics, Tallers de Creació de Materials Auditius per a l'Educació Primària, La Integració de les TIC en el Projecte de Centre en relació a Plans Institucionals per a la Integració de les TIC a l'Escola, Itinerari d'Aprenentatge a partir de Activitats, Palnificació d'Activitats i Selecció de Recursos Adequats per a Treballar amb les TIC a l'Aula en relació a Noves Metodologies i Bones Pràctiques amb TIC