WARNING:
JavaScript is turned OFF. None of the links on this concept map will
work until it is reactivated.
If you need help turning JavaScript On, click here.
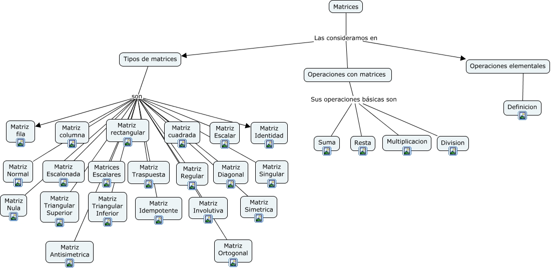
Este Cmap, tiene información relacionada con: matrices, Tipos de matrices son Matriz cuadrada, Tipos de matrices son Matriz Traspuesta, Tipos de matrices son Matriz Regular, Tipos de matrices son Matriz Ortogonal, Operaciones con matrices Sus operaciones básicas son Multiplicacion, Tipos de matrices son Matriz Triangular Superior, Tipos de matrices son Matriz Nula, Tipos de matrices son Matriz Idempotente, Operaciones con matrices Sus operaciones básicas son Division, Tipos de matrices son Matriz Escalonada, Operaciones elementales ???? Definicion, Operaciones con matrices Sus operaciones básicas son Suma, Tipos de matrices son Matriz rectangular, Matrices Las consideramos en Tipos de matrices, Tipos de matrices son Matriz Identidad, Operaciones con matrices Sus operaciones básicas son Resta, Tipos de matrices son Matriz Diagonal, Tipos de matrices son Matriz Involutiva, Tipos de matrices son Matriz Antisimetrica, Tipos de matrices son Matriz fila