WARNING:
JavaScript is turned OFF. None of the links on this concept map will
work until it is reactivated.
If you need help turning JavaScript On, click here.
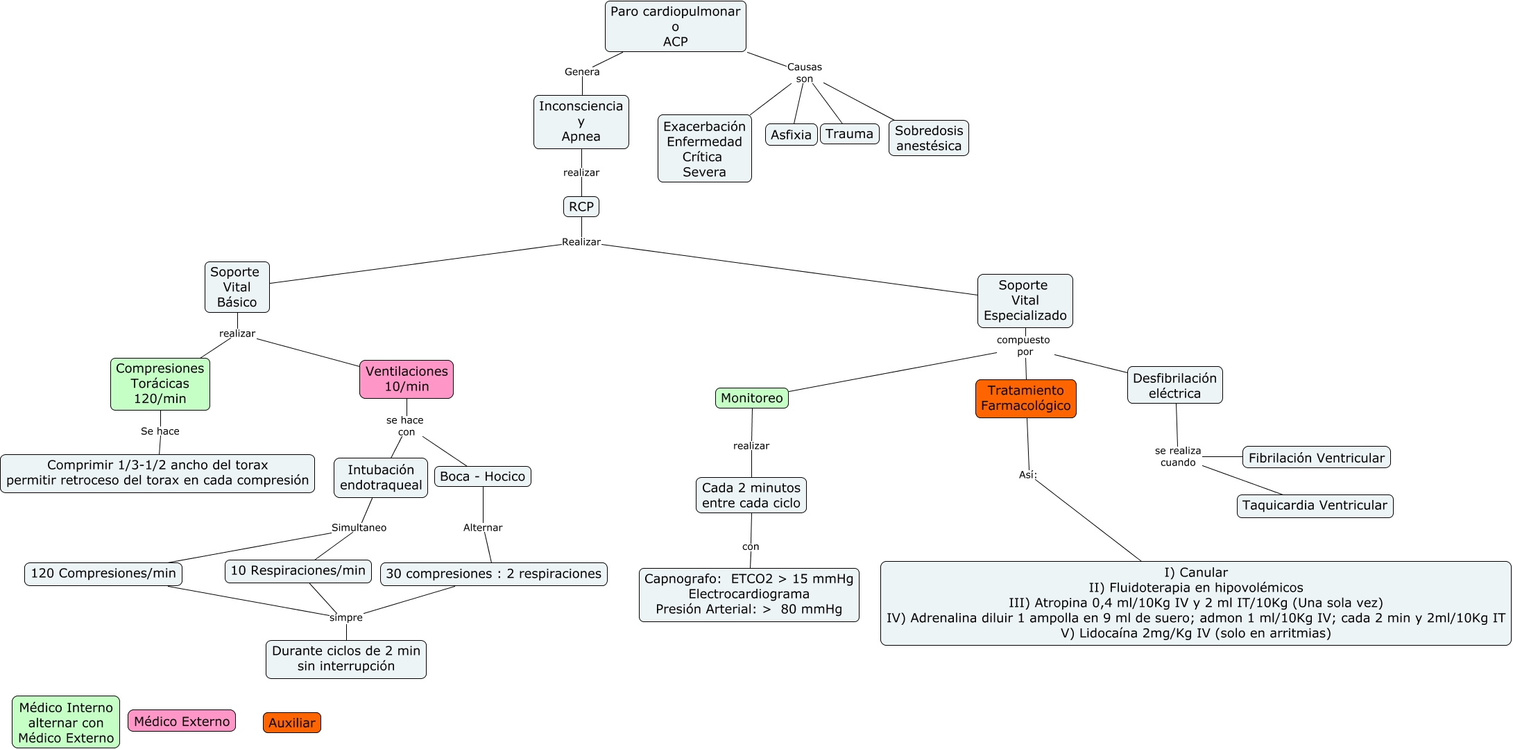
Este Cmap, tiene información relacionada con: Resucitación Cardio-Pulmonar, Ventilaciones 10/min se hace con Intubación endotraqueal, Intubación endotraqueal Simultaneo 10 Respiraciones/min, Ventilaciones 10/min se hace con Boca - Hocico, RCP Realizar Soporte Vital Básico, Soporte Vital Especializado compuesto por Monitoreo, Soporte Vital Especializado compuesto por Tratamiento Farmacológico, Paro cardiopulmonar o ACP Causas son Trauma, Desfibrilación eléctrica se realiza cuando Fibrilación Ventricular, Soporte Vital Básico realizar Compresiones Torácicas 120/min, Tratamiento Farmacológico Así: I) Canular II) Fluidoterapia en hipovolémicos III) Atropina 0,4 ml/10Kg IV y 2 ml IT/10Kg (Una sola vez) IV) Adrenalina diluir 1 ampolla en 9 ml de suero; admon 1 ml/10Kg IV; cada 2 min y 2ml/10Kg IT V) Lidocaína 2mg/Kg IV (solo en arritmias), Desfibrilación eléctrica se realiza cuando Taquicardia Ventricular, Paro cardiopulmonar o ACP Genera Inconsciencia y Apnea, Soporte Vital Básico realizar Ventilaciones 10/min, Boca - Hocico Alternar 30 compresiones : 2 respiraciones, 120 Compresiones/min simpre Durante ciclos de 2 min sin interrupción, 10 Respiraciones/min simpre Durante ciclos de 2 min sin interrupción, Monitoreo realizar Cada 2 minutos entre cada ciclo, RCP Realizar Soporte Vital Especializado, Soporte Vital Especializado compuesto por Desfibrilación eléctrica, Inconsciencia y Apnea realizar RCP