WARNING:
JavaScript is turned OFF. None of the links on this concept map will
work until it is reactivated.
If you need help turning JavaScript On, click here.
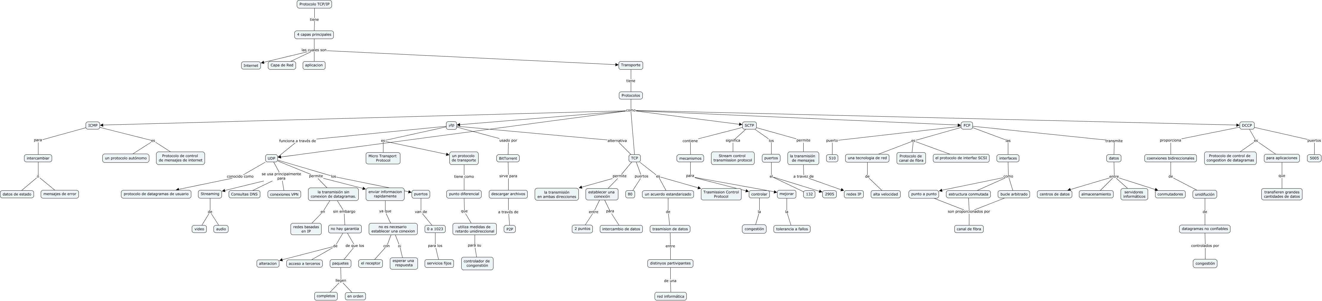
Este Cmap, tiene información relacionada con: Protocolos TCP IP, establecer una conexión para intercambio de datos, enviar informacion rapidamente ya que no es necesario establecer una conexion, puertos van de 0 a 1023, una tecnologia de red de alta velocidad, TCP es Trasmission Control Protocol, UDP los puertos, 4 capas principales las cuales son Capa de Red, 4 capas principales las cuales son Internet, puertos el 2905, μtp alternativa TCP, paquetes llegen en orden, ICMP es Protocolo de control de mensajes de internet, DCCP es Protocolo de control de congestion de datagramas, UDP permite la transmisión sin conexion de datagramas., un protocolo de transporte tiene como punto diferencial, μtp funciona a través de UDP, DCCP es para aplicaciones, Protocolos como SCTP, SCTP los puertos, bucle arbitrado son proporcionados por canal de fibra