WARNING:
JavaScript is turned OFF. None of the links on this concept map will
work until it is reactivated.
If you need help turning JavaScript On, click here.
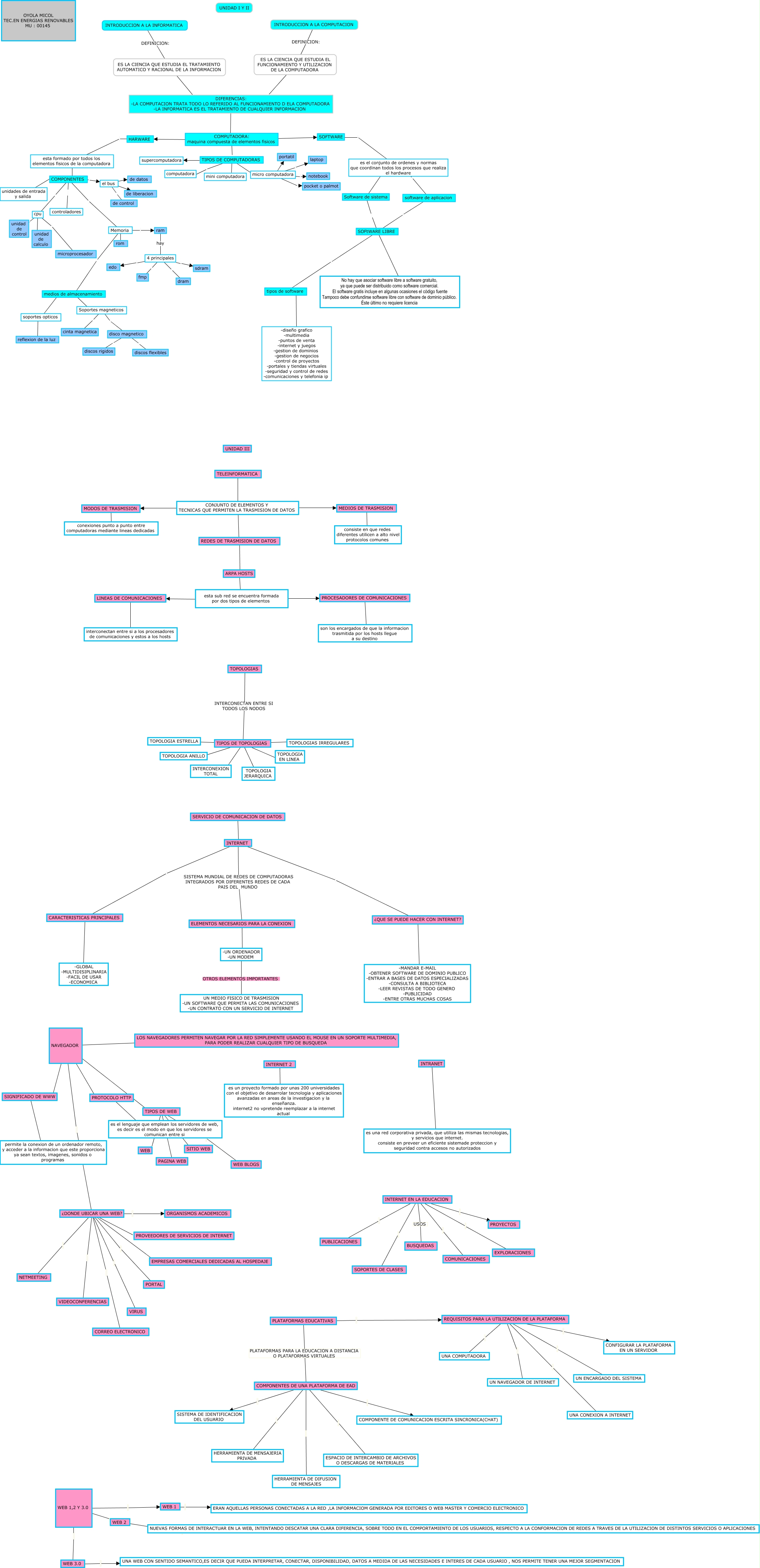
Este Cmap, tiene información relacionada con: MICOL OYOLA, INTRANET ???? es una red corporativa privada, que utiliza las mismas tecnologias, y servicios que internet. consiste en preveer un eficiente sistemade proteccion y seguridad contra accesos no autorizados, COMPONENTES controladores, NAVEGADOR ???? SIGNIFICADO DE WWW, TIPOS DE COMPUTADORAS mini computadora, TIPOS DE TOPOLOGIAS ???? TOPOLOGIA JERARQUICA, Soportes magneticos cinta magnetica, ELEMENTOS NECESARIOS PARA LA CONEXION ???? -UN ORDENADOR -UN MODEM, INTERNET SISTEMA MUNDIAL DE REDES DE COMPUTADORAS INTEGRADOS POR DIFERENTES REDES DE CADA PAIS DEL MUNDO ELEMENTOS NECESARIOS PARA LA CONEXION, WEB 3.0 UNA WEB CON SENTIDO SEMANTICO,ES DECIR QUE PUEDA INTERPRETAR, CONECTAR, DISPONIBILIDAD, DATOS A MEDIDA DE LAS NECESIDADES E INTERES DE CADA USUARIO , NOS PERMITE TENER UNA MEJOR SEGMENTACION, COMPONENTES Memoria, TIPOS DE TOPOLOGIAS ???? INTERCONEXION TOTAL, MEDIOS DE TRASMISION consiste en que redes diferentes utilicen a alto nivel protocolos comunes, es el conjunto de ordenes y normas que coordinan todos los procesos que realiza el hardware Software de sistema, cpu microprocesador, el bus de control, TIPOS DE TOPOLOGIAS ???? TOPOLOGIAS IRREGULARES, software de aplicacion SOFtWARE LIBRE, CONJUNTO DE ELEMENTOS Y TECNICAS QUE PERMITEN LA TRASMISION DE DATOS REDES DE TRASMISION DE DATOS, ¿DONDE UBICAR UNA WEB? ORGANISMOS ACADEMICOS, soportes opticos reflexion de la luz