WARNING:
JavaScript is turned OFF. None of the links on this concept map will
work until it is reactivated.
If you need help turning JavaScript On, click here.
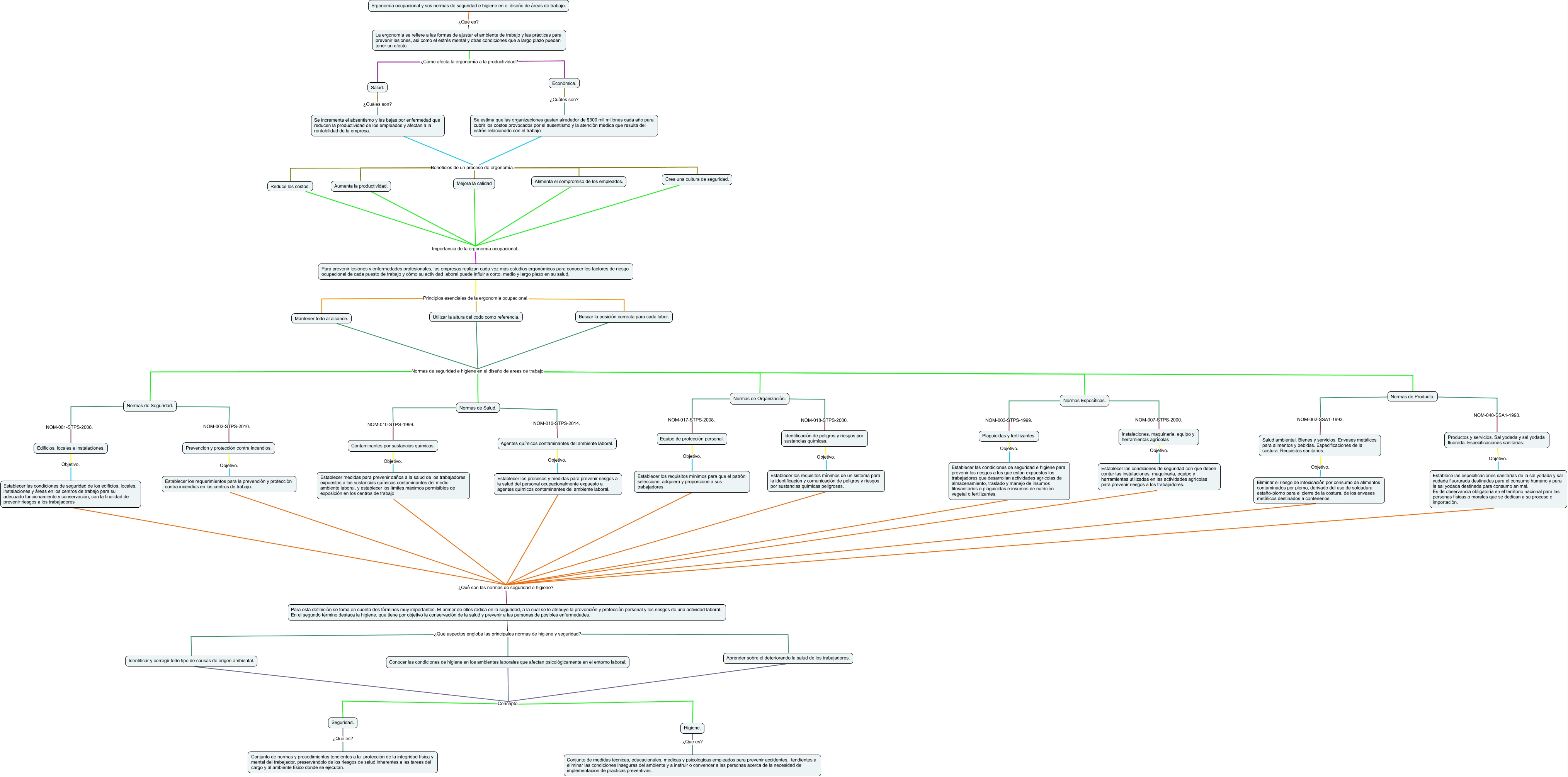
Este Cmap, tiene información relacionada con: Ergonomía ocupacional y sus normas de seguridad e higiene en el diseño de áreas de trabajo, Aprender sobre el deteriorando la salud de los trabajadores. Concepto. Seguridad., Normas de Salud. NOM-010-STPS-2014. Agentes químicos contaminantes del ambiente laboral., Mantener todo al alcance. Normas de seguridad e higiene en el diseño de areas de trabajo Normas de Salud., Para esta definición se toma en cuenta dos términos muy importantes. El primer de ellos radica en la seguridad, a la cual se le atribuye la prevención y protección personal y los riesgos de una actividad laboral. En el segundo término destaca la higiene, que tiene por objetivo la conservación de la salud y prevenir a las personas de posibles enfermedades. ¿Qué aspectos engloba las principales normas de higiene y seguridad? Identificar y corregir todo tipo de causas de origen ambiental., Mantener todo al alcance. Normas de seguridad e higiene en el diseño de areas de trabajo Normas de Organización., Aumenta la productividad. Importancia de la ergonomía ocupacional. Para prevenir lesiones y enfermedades profesionales, las empresas realizan cada vez más estudios ergonómicos para conocer los factores de riesgo ocupacional de cada puesto de trabajo y cómo su actividad laboral puede influir a corto, medio y largo plazo en su salud., Establecer medidas para prevenir daños a la salud de los trabajadores expuestos a las sustancias químicas contaminantes del medio ambiente laboral, y establecer los límites máximos permisibles de exposición en los centros de trabajo ¿Qué son las normas de seguridad e higiene? Para esta definición se toma en cuenta dos términos muy importantes. El primer de ellos radica en la seguridad, a la cual se le atribuye la prevención y protección personal y los riesgos de una actividad laboral. En el segundo término destaca la higiene, que tiene por objetivo la conservación de la salud y prevenir a las personas de posibles enfermedades., Crea una cultura de seguridad. Importancia de la ergonomía ocupacional. Para prevenir lesiones y enfermedades profesionales, las empresas realizan cada vez más estudios ergonómicos para conocer los factores de riesgo ocupacional de cada puesto de trabajo y cómo su actividad laboral puede influir a corto, medio y largo plazo en su salud., Alimenta el compromiso de los empleados. Importancia de la ergonomía ocupacional. Para prevenir lesiones y enfermedades profesionales, las empresas realizan cada vez más estudios ergonómicos para conocer los factores de riesgo ocupacional de cada puesto de trabajo y cómo su actividad laboral puede influir a corto, medio y largo plazo en su salud., Prevención y protección contra incendios. Objetivo. Establecer los requerimientos para la prevención y protección contra incendios en los centros de trabajo., Establecer los requisitos mínimos de un sistema para la identificación y comunicación de peligros y riesgos por sustancias químicas peligrosas. ¿Qué son las normas de seguridad e higiene? Para esta definición se toma en cuenta dos términos muy importantes. El primer de ellos radica en la seguridad, a la cual se le atribuye la prevención y protección personal y los riesgos de una actividad laboral. En el segundo término destaca la higiene, que tiene por objetivo la conservación de la salud y prevenir a las personas de posibles enfermedades., Mantener todo al alcance. Normas de seguridad e higiene en el diseño de areas de trabajo Normas de Seguridad., Para prevenir lesiones y enfermedades profesionales, las empresas realizan cada vez más estudios ergonómicos para conocer los factores de riesgo ocupacional de cada puesto de trabajo y cómo su actividad laboral puede influir a corto, medio y largo plazo en su salud. Principios esenciales de la ergonomía ocupacional. Mantener todo al alcance., Utilizar la altura del codo como referencia. Normas de seguridad e higiene en el diseño de areas de trabajo Normas de Salud., Se estima que las organizaciones gastan alrededor de $300 mil millones cada año para cubrir los costos provocados por el ausentismo y la atención médica que resulta del estrés relacionado con el trabajo Beneficios de un proceso de ergonomía. Mejora la calidad, Conocer las condiciones de higiene en los ambientes laborales que afectan psicológicamente en el entorno laboral. Concepto. Seguridad., Buscar la posición correcta para cada labor. Normas de seguridad e higiene en el diseño de areas de trabajo Normas de Salud., Seguridad. ¿Qué es? Conjunto de normas y procedimientos tendientes a la protección de la integridad física y mental del trabajador, preservándolo de los riesgos de salud inherentes a las tareas del cargo y al ambiente físico donde se ejecutan., Normas de Producto. NOM-002-SSA1-1993. Salud ambiental. Bienes y servicios. Envases metálicos para alimentos y bebidas. Especificaciones de la costura. Requisitos sanitarios., Identificar y corregir todo tipo de causas de origen ambiental. Concepto. Higiene.