WARNING:
JavaScript is turned OFF. None of the links on this concept map will
work until it is reactivated.
If you need help turning JavaScript On, click here.
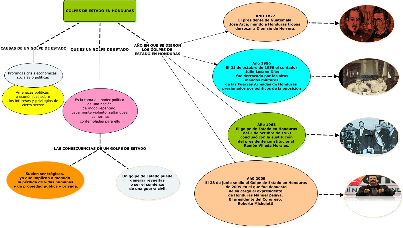
Este Cmap, tiene información relacionada con: MAPA CONCEPTUAL GOLPES DE ESTADO ORIGINAL, Año 1956 El 21 de octubre de 1956 el contador Julio Lozano Días fue derrocado por los altos mandos militares de las Fuerzas Armadas de Honduras presionados por políticos de la oposición ???? ????, Año 1963 El golpe de Estado en Honduras del 3 de octubre de 1963 concluyó con la sustitución del presidente constitucional Ramón Villeda Morales. ???? ????, GOLPES DE ESTADO EN HONDURAS CAUSAS DE UN GOLPE DE ESTADO Profundas crisis económicas, sociales o políticas , GOLPES DE ESTADO EN HONDURAS AÑO EN QUE SE DIERON LOS GOLPES DE ESTADO EN HONDURAS Añ0 2009 El 28 de junio se dio el Golpe de Estado en Honduras de 2009 en el que fue depuesto de su cargo el expresidente de Honduras Manuel Zelaya. El presidente del Congreso, Roberto Micheletti, Es la toma del poder político de una nación de modo repentino, usualmente violento, saltándose las normas contempladas para ello LAS CONSECUENCIAS DE UN GOLPE DE ESTADO Un golpe de Estado puede generar revueltas o ser el comienzo de una guerra civil., GOLPES DE ESTADO EN HONDURAS AÑO EN QUE SE DIERON LOS GOLPES DE ESTADO EN HONDURAS Año 1963 El golpe de Estado en Honduras del 3 de octubre de 1963 concluyó con la sustitución del presidente constitucional Ramón Villeda Morales., GOLPES DE ESTADO EN HONDURAS AÑO EN QUE SE DIERON LOS GOLPES DE ESTADO EN HONDURAS Año 1956 El 21 de octubre de 1956 el contador Julio Lozano Días fue derrocado por los altos mandos militares de las Fuerzas Armadas de Honduras presionados por políticos de la oposición, GOLPES DE ESTADO EN HONDURAS AÑO EN QUE SE DIERON LOS GOLPES DE ESTADO EN HONDURAS AÑO 1827 El presidente de Guatemala José Arce, mandó a Honduras tropas derrocar a Dionisio de Herrera., Profundas crisis económicas, sociales o políticas ???? Amenazas políticas o económicas sobre los intereses y privilegios de cierto sector , GOLPES DE ESTADO EN HONDURAS QUE ES UN GOLPE DE ESTADO Es la toma del poder político de una nación de modo repentino, usualmente violento, saltándose las normas contempladas para ello, AÑO 1827 El presidente de Guatemala José Arce, mandó a Honduras tropas derrocar a Dionisio de Herrera. ???? ????, Añ0 2009 El 28 de junio se dio el Golpe de Estado en Honduras de 2009 en el que fue depuesto de su cargo el expresidente de Honduras Manuel Zelaya. El presidente del Congreso, Roberto Micheletti ????, Es la toma del poder político de una nación de modo repentino, usualmente violento, saltándose las normas contempladas para ello LAS CONSECUENCIAS DE UN GOLPE DE ESTADO Suelen ser trágicas, ya que implican a menudo la pérdida de vidas humanas y de propiedad pública y privada.