WARNING:
JavaScript is turned OFF. None of the links on this concept map will
work until it is reactivated.
If you need help turning JavaScript On, click here.
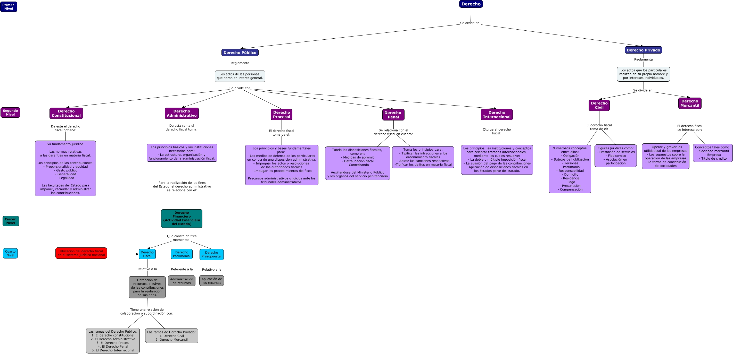
Este Cmap, tiene información relacionada con: Ubicación del derecho fiscal en el sistema jurídico nacional, Derecho Fiscal Relativo a la Obtención de recursos, a tráves de las contribuciones para la realización de sus fines., Los actos que los particulares realizan en su propio nombre y por intereses individuales. Se divide en: Derecho Mercantil, Derecho Mercantil El derecho fiscal se interesa por: Conceptos tales como: - Sociedad mercantil - Empresa - Titulo de crédito, Derecho Constitucional De este el derecho fiscal obtiene: Su fundamento jurídico. Las normas relativas a las garantías en matería fiscal. Los principios de las contribuciones: - Proporcionalidad y equidad - Gasto público - Generalidad - Legalidad Las facultades del Estado para imponer, recaudar y administrar las contribuciones., Los actos de las personas que obran en interés general. Se divide en: Derecho Constitucional, Derecho Se divide en: Derecho Privado, Ubicación del derecho fiscal en el sistema jurídico nacional ???? Derecho Fiscal, Derecho Civil El derecho fiscal toma de el: Numerosos conceptos entre ellos: - Obligación - Sujetos de l obligación - Personas - Patrimonio - Responsabilidad - Domicilio - Residencia - Pago - Prescripción - Compensación, Derecho Administrativo De esta rama el derecho fiscal toma: Los principios básicos y las instituciones necesarias para: - La estructura, organización y funcionamiento de la administración fiscal., Derecho Civil El derecho fiscal toma de el: Figuras jurídicas como: - Prestación de servicios - Fideicomiso - Asociación en participación, Los actos que los particulares realizan en su propio nombre y por intereses individuales. Se divide en: Derecho Civil, Derecho Procesal El derecho fiscal toma de el: Los principios y bases fundamentales para: - Los medios de defensa de los particulares en contra de una disposición administrativa. - Impugnar los actos o resoluciones de las autoridades fiscales - Imougar los procedimientos del fisco Rrecursos administrativos o juicios ante los tribunales administrativos., Derecho Privado Reglamenta Los actos que los particulares realizan en su propio nombre y por intereses individuales., Los principios básicos y las instituciones necesarias para: - La estructura, organización y funcionamiento de la administración fiscal. Para la realización de los fines del Estado, el derecho administrativo se relaciona con el: Derecho Financiero (Actividad Financiera del Estado), Obtención de recursos, a tráves de las contribuciones para la realización de sus fines. Tiene una relación de colaboración o subordinación con: Las ramas de Derecho Privado: 1. Derecho Civil 2. Derecho Mercantil, Derecho Financiero (Actividad Financiera del Estado) Que consta de tres momentos: Derecho Fiscal, Derecho Se divide en: Derecho Público, Los actos de las personas que obran en interés general. Se divide en: Derecho Penal, Los actos de las personas que obran en interés general. Se divide en: Derecho Procesal, Derecho Público Reglamenta Los actos de las personas que obran en interés general.