WARNING:
JavaScript is turned OFF. None of the links on this concept map will
work until it is reactivated.
If you need help turning JavaScript On, click here.
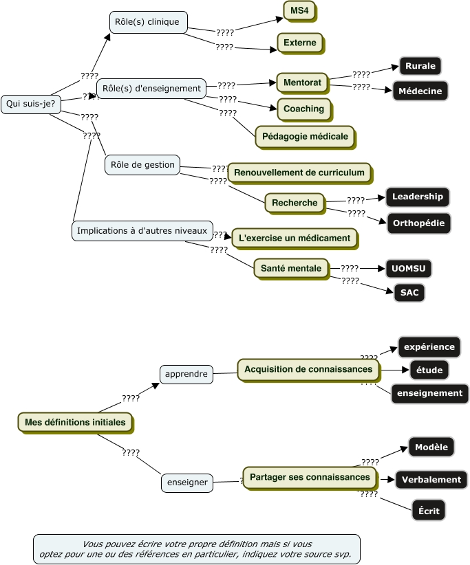
This Concept Map, created with IHMC CmapTools, has information related to: Gabarit carte introduction, Santé mentale ???? SAC, Qui suis-je? ???? Rôle de gestion, Acquisition de connaissances ???? expérience, Rôle de gestion ???? Recherche, Rôle(s) d'enseignement ???? Mentorat, Rôle(s) clinique ???? MS4, Implications à d'autres niveaux ???? Santé mentale, Mes définitions initiales ???? enseigner, Implications à d'autres niveaux ???? L'exercise un médicament, Rôle de gestion ???? Renouvellement de curriculum, Partager ses connaissances ???? Verbalement, Acquisition de connaissances ???? enseignement, Qui suis-je? ???? Rôle(s) clinique, Mentorat ???? Médecine, Rôle(s) d'enseignement ???? Pédagogie médicale, Rôle(s) d'enseignement ???? Coaching, Acquisition de connaissances ???? étude, Santé mentale ???? UOMSU, Qui suis-je? ???? Implications à d'autres niveaux, Mes définitions initiales ???? apprendre