WARNING:
JavaScript is turned OFF. None of the links on this concept map will
work until it is reactivated.
If you need help turning JavaScript On, click here.
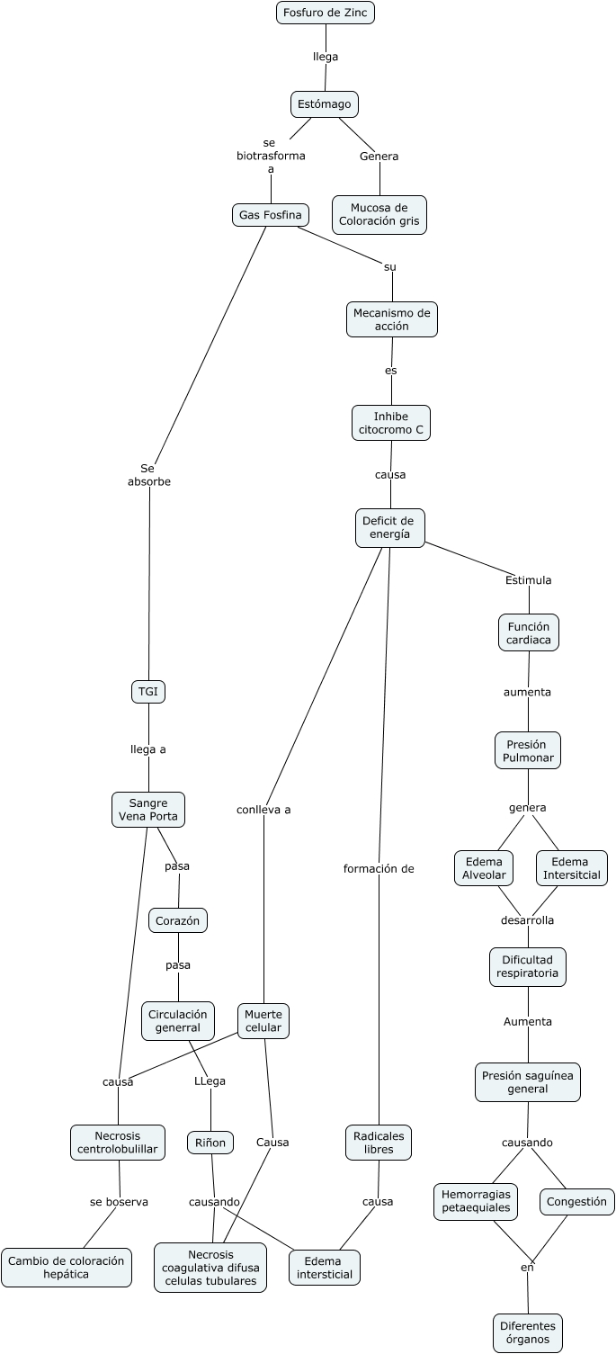
Este Cmap, tiene información relacionada con: Intoxicación fosfuro de zinc, Gas Fosfina su Mecanismo de acción, Presión Pulmonar genera Edema Alveolar, Circulación generral LLega Riñon, Mecanismo de acción es Inhibe citocromo C, Necrosis centrolobulillar se boserva Cambio de coloración hepática, Inhibe citocromo C causa Deficit de energía, Dificultad respiratoria Aumenta Presión saguínea general, Muerte celular causa Necrosis centrolobulillar, Deficit de energía formación de Radicales libres, Fosfuro de Zinc llega Estómago, Riñon causando Edema intersticial, Corazón pasa Circulación generral, Hemorragias petaequiales en Diferentes órganos, Deficit de energía Estimula Función cardiaca, Presión saguínea general causando Hemorragias petaequiales, Sangre Vena Porta causa Necrosis centrolobulillar, Radicales libres causa Edema intersticial, Muerte celular Causa Necrosis coagulativa difusa celulas tubulares, Estómago Genera Mucosa de Coloración gris, Edema Intersitcial desarrolla Dificultad respiratoria