WARNING:
JavaScript is turned OFF. None of the links on this concept map will
work until it is reactivated.
If you need help turning JavaScript On, click here.
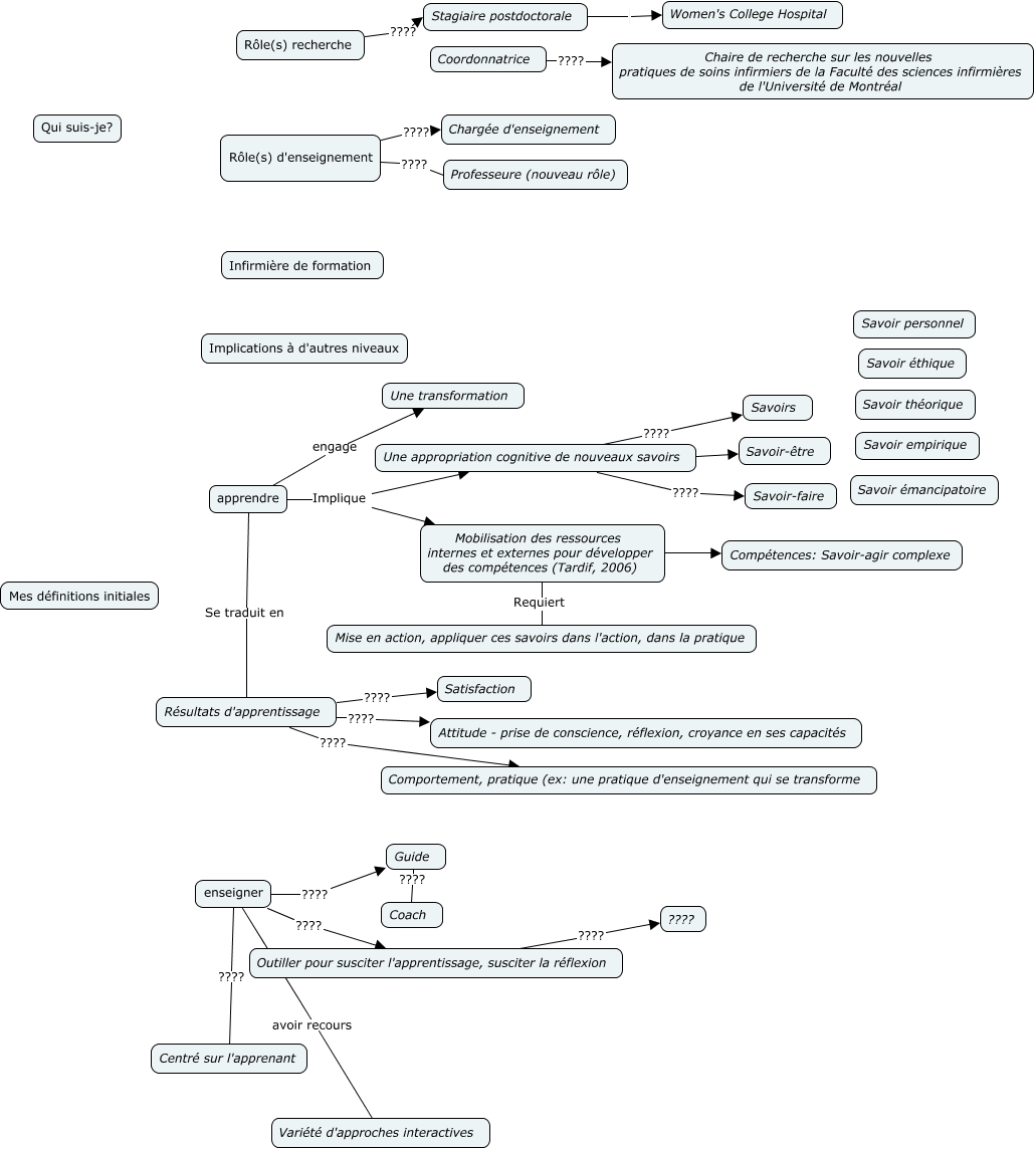
Cette carte de concepts créée avec IHMC CmapTools traite de: Gabarit carte introduction - GR, Résultats d'apprentissage ???? Attitude - prise de conscience, réflexion, croyance en ses capacités, Rôle(s) recherche ???? Stagiaire postdoctorale, Mobilisation des ressources internes et externes pour développer des compétences (Tardif, 2006) ???? Compétences: Savoir-agir complexe, Une appropriation cognitive de nouveaux savoirs ???? Savoir-faire, Guide ???? Coach, Coordonnatrice ???? Chaire de recherche sur les nouvelles pratiques de soins infirmiers de la Faculté des sciences infirmières de l'Université de Montréal, apprendre Implique Mobilisation des ressources internes et externes pour développer des compétences (Tardif, 2006), enseigner ???? Outiller pour susciter l'apprentissage, susciter la réflexion, enseigner ???? Centré sur l'apprenant, Résultats d'apprentissage ???? Comportement, pratique (ex: une pratique d'enseignement qui se transforme, Rôle(s) d'enseignement ???? Chargée d'enseignement, Résultats d'apprentissage ???? Satisfaction, Stagiaire postdoctorale Women's College Hospital, Outiller pour susciter l'apprentissage, susciter la réflexion ???? ????, Rôle(s) d'enseignement ???? Professeure (nouveau rôle), apprendre Implique Une appropriation cognitive de nouveaux savoirs, Une appropriation cognitive de nouveaux savoirs ???? Savoirs, Mobilisation des ressources internes et externes pour développer des compétences (Tardif, 2006) Requiert Mise en action, appliquer ces savoirs dans l'action, dans la pratique, apprendre Se traduit en Résultats d'apprentissage, enseigner avoir recours Variété d'approches interactives