WARNING:
JavaScript is turned OFF. None of the links on this concept map will
work until it is reactivated.
If you need help turning JavaScript On, click here.
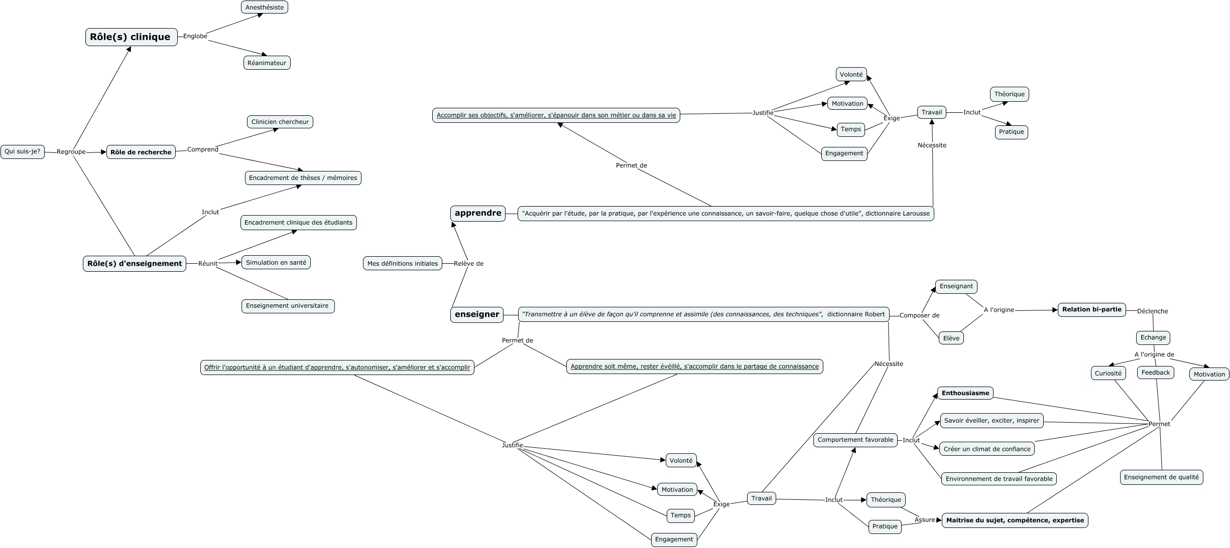
Cette carte de concepts créée avec IHMC CmapTools traite de: Gabarit carte introduction - DM, Rôle(s) d'enseignement Réunit Simulation en santé, Rôle(s) d'enseignement Inclut Encadrement de thèses / mémoires, Travail Exige Temps, Accomplir ses objectifs, s'améliorer, s'épanouir dans son métier ou dans sa vie Justifie Engagement, Savoir éveiller, exciter, inspirer Permet Enseignement de qualité, Relation bi-partie Déclenche Echange, Travail Inclut Théorique, Travail Inclut Pratique, Echange A l'origine de Feedback, Enthousiasme Permet Enseignement de qualité, Rôle de recherche Comprend Encadrement de thèses / mémoires, Echange A l'origine de Motivation, "Transmettre à un élève de façon qu'il comprenne et assimile (des connaissances, des techniques", dictionnaire Robert Nécessite Travail, "Transmettre à un élève de façon qu'il comprenne et assimile (des connaissances, des techniques", dictionnaire Robert Nécessite Comportement favorable, Motivation Permet Enseignement de qualité, Comportement favorable Inclut Savoir éveiller, exciter, inspirer, Travail Exige Engagement, Rôle(s) d'enseignement Réunit Enseignement universitaire, "Acquérir par l'étude, par la pratique, par l'expérience une connaissance, un savoir-faire, quelque chose d'utile", dictionnaire Larousse Permet de Accomplir ses objectifs, s'améliorer, s'épanouir dans son métier ou dans sa vie, Offrir l'opportunité à un étudiant d'apprendre, s'autonomiser, s'améliorer et s'accomplir Justifie Volonté